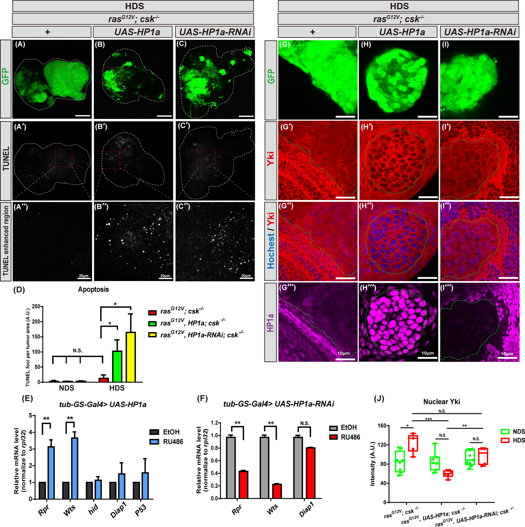
Fig. 5: Increased heterochromatin formation increases apoptosis in tumor cells under HDS.
From: HP1a-mediated heterochromatin formation inhibits high dietary sugar-induced tumor progression

A–D Third instar eye discs of rasG12V; csk−/− and rasG12V, HP1a; csk−/− and rasG12V, HP1a-RNAi; csk−/− flies fed HDS with GFP-labeled tumor cells (green) and TUNEL staining (gray). Scale bar: 100 μm unless specified otherwise. A–A′′ rasG12V; csk−/−. B–B′′ rasG12V, HP1a; csk−/−. C–C′′ rasG12V, HP1a-RNAi; csk−/−. D Quantification of fluorescent TUNEL staining, which indicates apoptosis, in tumor cells from rasG12V; csk−/− and rasG12V, HP1a; csk−/− and rasG12V, HP1a-RNAi; csk−/− flies fed HDS. All results analyzed and presented reflect data from three independent experiments (n = 15). E, F Relative mRNA expression of flies carrying the tub-GS-Gal4 driver outcrossed with UAS-HP1a or UAS-HP1a-RNAi flies that were fed RU486 for 4 days. Control flies received food with EtOH. Total RNA was isolated from 30 adult fly heads of the same gender after 4 days of RU486 treatment. Multiple t-tests were used to derive p values. Results are shown as mean ± SD of individual eye discs or heads. G–J Third instar eye discs of rasG12V; csk−/− and rasG12V, HP1a; csk−/− and rasG12V, HP1a-RNAi; csk−/− flies fed HDS with GFP-labeled tumor cells (green), Yki (red), and Hochest staining (blue). Scale bar: 10 μm. G–G′′′ rasG12V; csk−/−. H–H′′′ rasG12V, HP1a; csk−/−. I–I′′′ rasG12V, HP1a-RNAi; csk−/−. J Quantification of fluorescent nuclear Yki staining, from rasG12V; csk−/− and rasG12V, HP1a; csk−/− and rasG12V, HP1a-RNAi; csk−/− flies fed NDS (see Supplement Fig. 4D–F′′′) or HDS. All results analyzed and presented reflect data from three independent experiments (n = 15). Asterisks indicate statistically significant differences via two-way ANOVA with relevant paired controls (*p < 0.05; **p < 0.01; ***p < 0.001). GFP green fluorescent protein, HDS high dietary sugar, NDS normal dietary sugar, NS not significant.