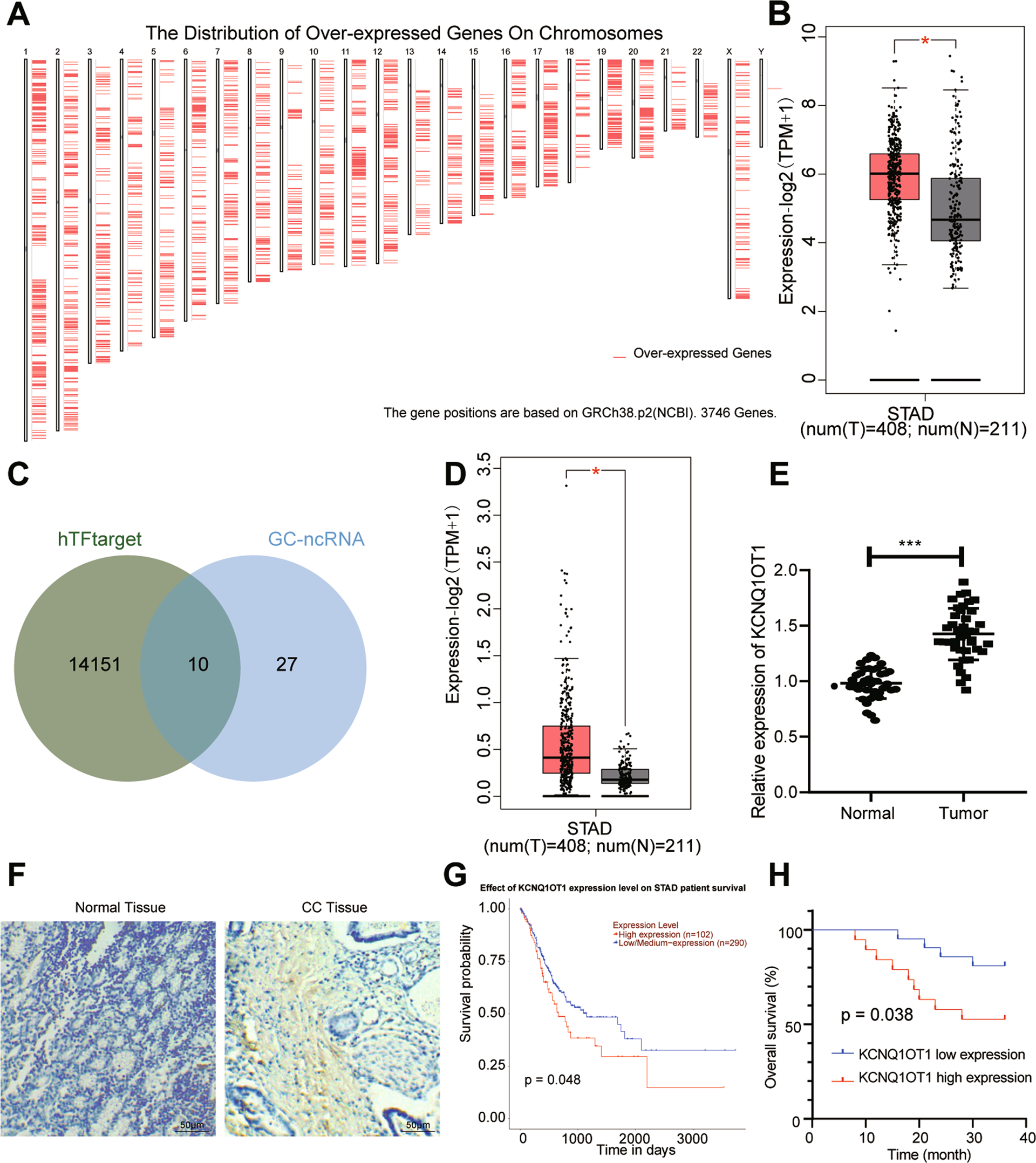
Fig. 1: c-Myc and KCNQ1OT1 expression is high in GC tissues.

A GEPIA (http://gepia2.cancer-pku.cn/) was used to analyze the chromosomal location of upregulated 3746 genes in GC. B GEPIA website was used to analyze the expression of c-Myc in adjacent normal tissues and GC tissues (Red represents GC, N = 408; Gray represents adjacent normal tissues, N = 211). C Venn diagram of GC-related ncRNAs in GeneCards database (https://www.genecards.org/) and hTFtargets (http://bioinfo.life.hust.edu.cn/hTFtarget#!/)-predicted candidate targets of c-Myc formed by jvenn (http://jvenn.toulouse.inra.fr/app/example.html). D GEPIA website was used to assess the expression of KCNQ1OT1 in adjacent normal tissues and GC tissues (Red represented GC, N = 408; Gray represented adjacent normal tissues, N = 211). E, Expression of KCNQ1OT1 in adjacent normal tissues and GC tissues determined by RT-qPCR (N = 40). F ISH was conducted to detect the expression of KCNQ1OT1 in adjacent normal tissues and GC tissues (scale bar: 25 μm). G The relationship between the expression of KCNQ1OT1 and the prognosis of GC patients analyzed through the website of Uaclan. H The Kaplan–Meier method was used to analyze the relationship between the expression of KCNQ1OT1 and the overall survival of GC patients. *p < 0.05 compared with the two groups.