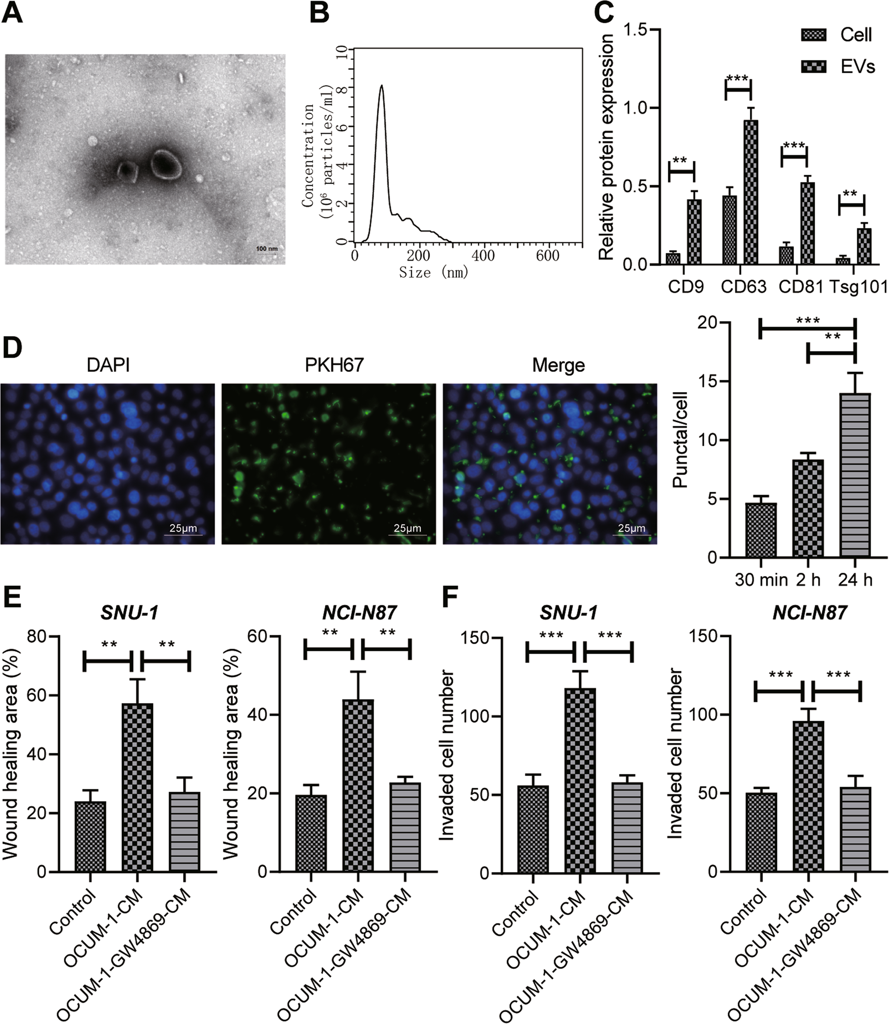
Fig. 2: Tumor-derived EVs induce invasion and migration of GC cells.

A The morphology of EVs observed by a TEM (×10000). B Analysis of particle size of EVs by NanoSight nanoparticle tracking analyzer. C The expression of CD9, CD63, CD81, Calnexin, and TSG101 in GC cells and EVs detected by Western blot analysis. D Observation of internalized EVs in GC cells by immunofluorescence staining. E The migration of GC cells detected by scratch test. F The invasion of GC cells detected by Transwell assay. * represents the comparison between the two groups. *p < 0.05; **p < 0.01; ***p < 0.001.