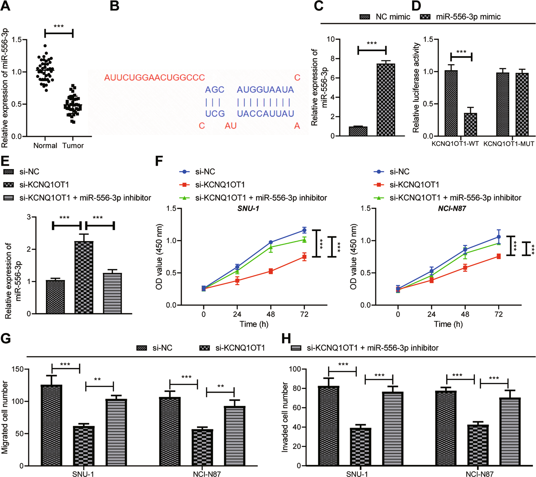
Fig. 5: KCNQ1OT1 knockdown induces GC cell viability, invasion, and migration by upregulating miR-556-3p.

A RT-qPCR to measure the expression of miR-556-3p in adjacent normal tissues and GC tissue (N = 40). B LncBase database (http://carolina.imis.athena-innovation.gr/diana_tools/web/index.php?r = lncbasev2%2Findex) predicting the binding site between KCNQ1OT1 and miR-556-3p. C The expression of miR-556-3p after miR-556-3p mimic treatment detected by RT-qPCR. D Dual-luciferase reporter assay was used to detect the binding relationship of KCNQ1OT1 to miR-556-3p. GC cells were transfected with si-NC, si-KCNQ1OT1, or si-KCNQ1OT1 + miR-556-3p inhibitor. E The expression of miR-556-3p detected by RT-qPCR. F CCK-8 was used to measure cell viability. G Cell migration determined by Transwell assay. H The invasion of GC cells detected by Transwell assay. * represents the comparison between the two groups. *p < 0.05; **p < 0.01; ***p < 0.001. All experiments were repeated 3 times.