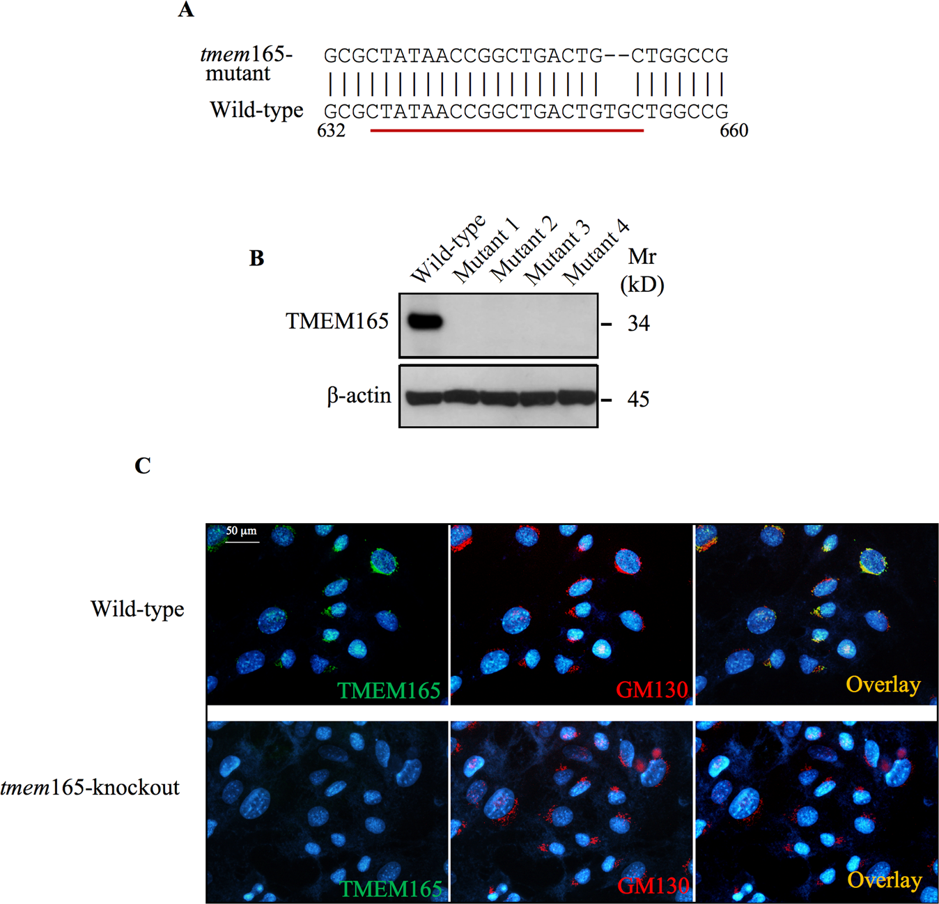
Fig. 1: CRISPR/Cas9 knockdown of TMEM165.

A Alignment of TMEM165 targeted sequence from wild-type and mutant mouse ATDC5 cells. B Detection of TMEM165 in cell lysates from wild-type and tmem165-knockout mouse ATDC5 cells (mutant 1, 2, 3 and 4) using anti-TMEM165 specific antibodies. β-actin was used as loading control (n = 3). C Immunofluorescence analysis of the expression of TMEM165 in mouse ATDC5 control and tmem165-knockout cells using antibodies against TMEM165 (green). GM130 (red) was used as a Golgi marker. The nucleus was stained with DAPI (blue) (n = 3). Digital images were captured with an inverted microscope, Leica DMI3000. Representative images from three independent experiments are shown. Scale bar: 50 μm.