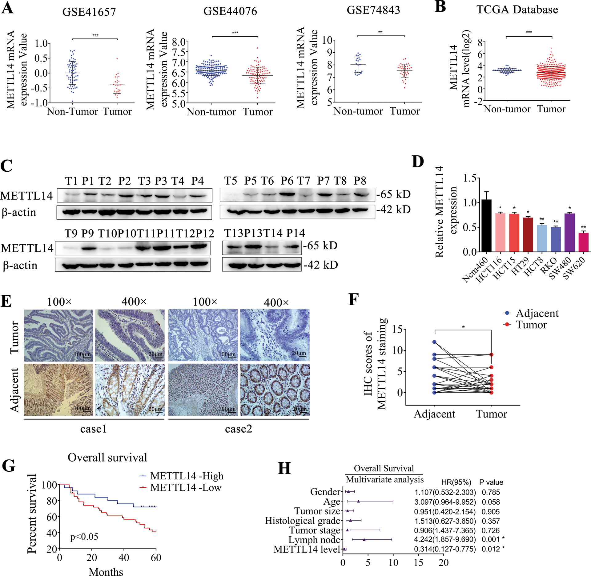
Fig. 1: METTL14 is downregulated in CRC and correlated with poor survival.

A METTL14 expression in the GSE41657, GSE44076 and GSE74843 CRC cohorts. B METTL14 expression in the TCGA CRC cohort. C METTL14 protein expression was verified by western blot in 14 paired CRC tissue (T) and para-cancerous tissue (P). D qRT-PCR analysis of METTL14 mRNA expression in CRC cell lines and intestinal epithelium cells Ncm460. E Representative images of immunohistochemistry (IHC) staining in 72 pairs of CRC and adjacent tissue (magnification,100× and 400×). F IHC scores of METTL14 staining in CRC and adjacent tissue. G Kaplan–Meier survival curves of OS in 72 CRC patients based on METTL14 staining. H Multivariate analysis of CRC patients was shown based on COX regression model, several factors correlated with clinical outcomes of CRC were introduced to the model. *P < 0.05, **P < 0.01, ***P < 0.001.