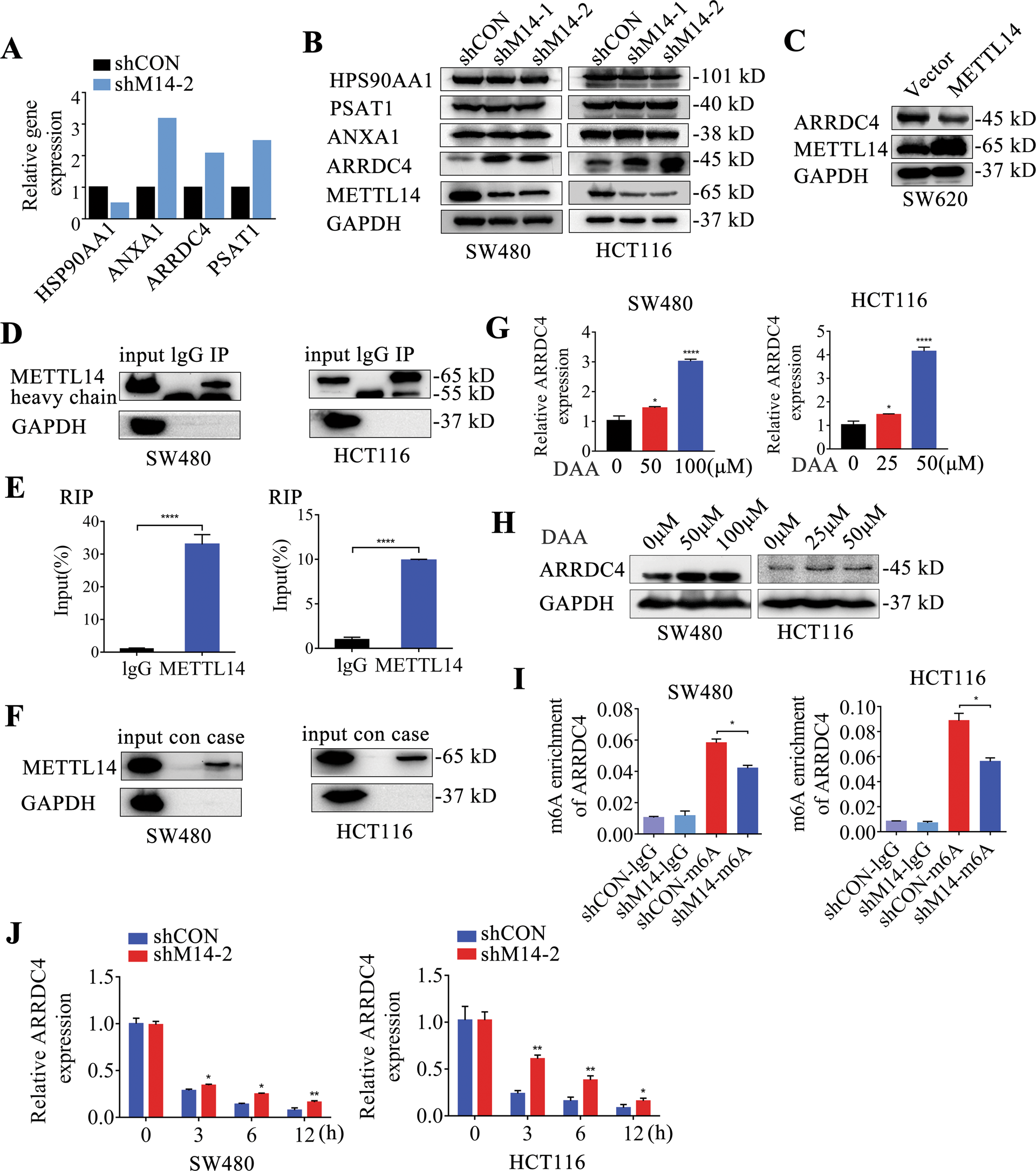
Fig. 4: ARRDC4 is identified as the direct target of METTL14.

A Four differentially expressed candidate genes HSP90AA1, ANXA1, ARRDC4 and PSAT1 were showed according to the gene FPKM in RNA-sequencing data. B The protein expression of HSP90AA1, ANXA1, ARRDC4 and PSAT1 in METTL14-deficient SW480 and HCT116 cells were detected by western blot. C The protein expression of ARRDC4 in METTL14-overexpressed SW620 cells were detected using western blot. D, E RIP assay was performed to reveal the relative enrichment of ARRDC4 mRNA associated with METTL14 protein. IgG antibody was used as negative control. IP efficient of METTL14 protein was verified via western blot. F Immunoblotting of METTL14 after RNA pull down assay with biotinylated-ARRDC4 in SW480 and HCT116 cells. SW480 and HCT116 cells were treated with different concentration of 3-deazaadenosine (DAA) and ARRDC4 mRNA and protein expression were detected by qRT-PCR (G) and western blot (H). I Relative m6A enrichment of ARRDC4 mRNA was analyzed and normalized to input by using MeRIP-qPCR. Silence of METTL14 decreased m6A abundance on ARRDC4 compared with control group. J Stability of ARRDC4 mRNA was detected in METTL14-konckdown and control cells via qRT-PCR at the indicated time after actinomycin D (5 μg/ml) treatment. *P < 0.05, **P < 0.01, ****P < 0.0001.