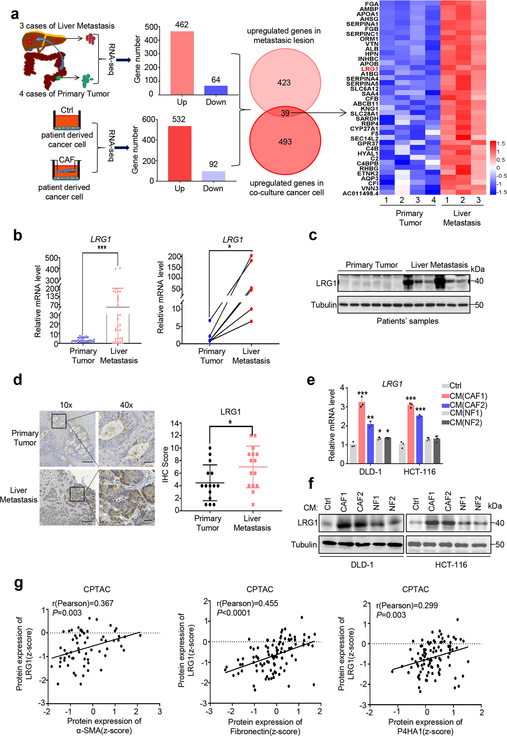
Fig. 1: LRG1 is up-regulated in metastatic colorectal cancer which is associated with cancer-associated fibroblasts.

a Scheme depicting the experimental design to search for genes involved in metastasis of CRC which can be induced by CAFs. Heatmap showing 39 hits up-regulated in liver metastatic lesions after overlapping. log2 fold change >2 and false discovery rate [FDR] < 0.01 were set as cut-off. b QRT-PCR analysis of LRG1 expression in tumor sections from primary and liver metastatic CRC patients. Left: unpaired tumor samples, n = 30 primary tumors and n = 30 liver metastases; Right: n = 6 paired tumor samples. c Western blot analysis of LRG1 expression in tumor sections from primary and liver metastatic CRC patients (n = 6 unpaired tumor samples). Blots were probed against LRG1 and β-tubulin. d Representative IHC staining of LRG1 in tumor sections from primary and liver metastatic CRC patients (Scale bar, 50 μm). Plot showing IHC score of LRG1 staining intensity in tumor species from primary and liver metastatic CRC patients (n = 15). e, f. QRT-PCR and western blot analysis of LRG1 expression in DLD-1 and HCT-116 in presence or absence of conditioned medium (CM) from two individual CAF and NF. g Correlation analysis of α-SMA/Fibronectin/P4HA1 protein level with that of LRG1 in CRC primary tumors using CPTAC database. Error bars represent SD; n = 3. *P < 0.05, **P < 0.01, ***P < 0.001, ****P < 0.0001.