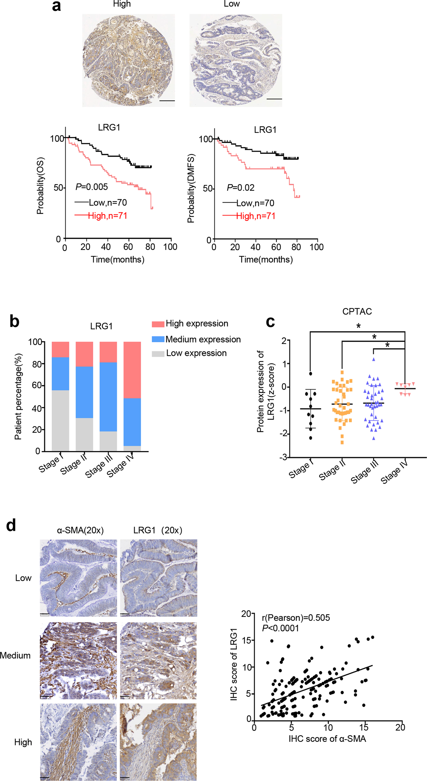
Fig. 6: CAFs-associated high expression of LRG1 predicts poor clinical outcome in CRC.

a Up: Representative IHC staining of LRG1 in TMA (Scale bar, 100 μm). Down: Kaplan–Meier analysis of the association of overall survival (OS) or distant metastasis free survival (DMFS) with LRG1 protein level in 141 CRC patients from TMA. b Graph showing the percentage of patients with different level of LRG1 in four different stages in 141 CRC patients from TMA. I-IV represent stages of patients according to AJCC TNM staging system. (n = 20, stage I; n = 47, stage II; n = 51, stage III; n = 23, stage IV). c Graph showing LRG1 protein level in different TNM stages using data from CPTAC. d Left: Representative IHC staining of LRG1 and α-SMA in TMA (Scale bar, 50 μm). Right: Plot showing correlation between α-SMA and LRG1 protein level in patients from TMA (n = 190). Error bars represent SD; n = 3. *P < 0.01.