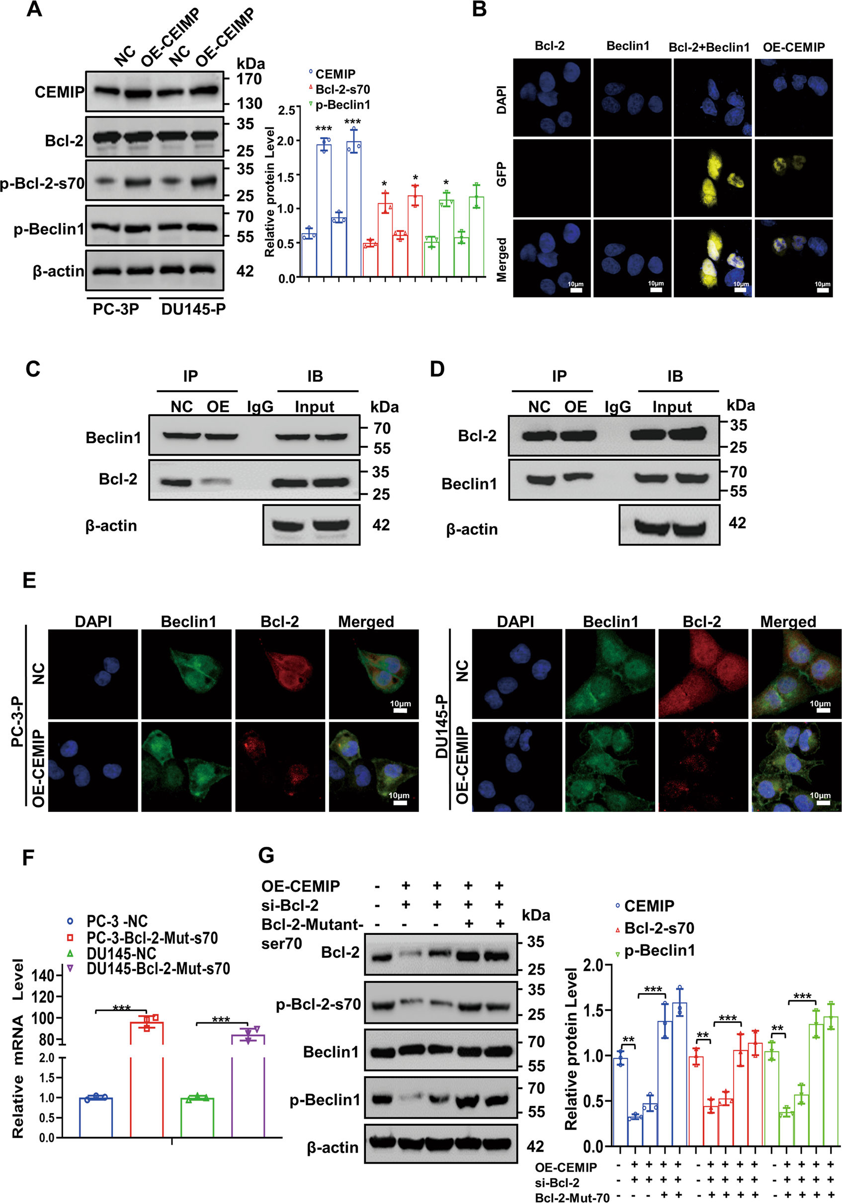
Fig. 4: Phosphorylated Bcl-2-ser70 enhances autophagy by promoting dissociation of Bcl-2/Beclin1 complex.

A Western blot analysis of the expression level of Bcl-2 phosphorylation in serine70 and p-Beclin1 in PC-3 cells stably overexpressing CEMIP. B Bimolecular fluorescence complementation assay certified that luminescence occurred only after co-transfection of Bcl-2 and Beclin1 plasmids containing GFP fragments (Scale bar, 10 μm). C, D The dissociation of Bcl-2/Beclin1 complex in CEMIP-overexpressing PC-3 cells was indicated by Co-IP experiment with Beclin1 antibody (C) and Bcl-2 antibody (D). E Immunofluorescence staining revealed the dissociation of the Bcl-2/Beclin1 complex in CEMIP-overexpressing PC-3 cells. Nuclei were stained blue by DAPI, Beclin1 were stained by GFP-labeled antibody, Bcl-2 were stained by RFP-labeled antibody (Scale bar, 10 μm). F The efficiency of Bcl-2-mutant plasmids was certified by qRT-PCR after transfection for 48 h in PC-3 and DU145 cells. G Rescue western blot assay comprehensively demonstrated that overexpression of CEMIP enhanced autophagy by phosphorylating Bcl-2-ser70. Data are presented as the means ± SD of three independent experiments; *p < 0.05, **p < 0.01, ***p < 0.001.