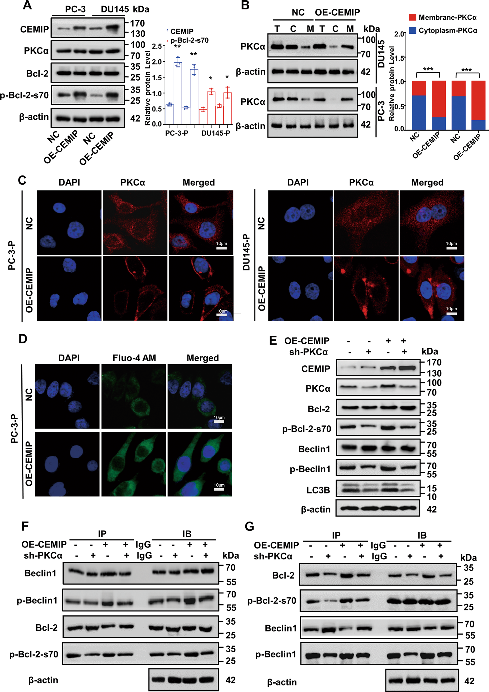
Fig. 5: CEMIP phosphorylates ser70 site of Bcl-2 in PCa cells by promoting membrane transposition of PKCα.

A Western blot assay demonstrated the proteins level of phosphorylated Bcl-2-ser70 and PKCα in CEMIP-overexpressing PC-3-P and DU145-P cells. B The membrane translocation of PKCα in overexpressing CEMIP PC-3-P and DU145-P cells was presented by Membrane and Cytosol Protein Extraction Kit. C Immunofluorescence staining certified the membrane translocation in PKCα. Nuclei were stained blue by DAPI, PKCα was stained by RFP-labeled antibody (Scale bar, 10μm). D The intracellular cytoplasm calcium ions level in CEMIP-overexpressing PC-3-P cells were detected by immunofluorescence staining. Nuclei were stained blue by DAPI, calcium ions were stained green by Fluo-4 AM (Scale bar, 10 μm). E Rescue western blot assay demonstrated the reversion efficiency of knocking down PKCα after CEMIP overexpression. F, G The phosphorylation of Bcl-2-ser70 and dissociation of Bcl-2/Beclin1 complex were verified by rescue CoIP assay after the co-transfection of overexpressing CEMIP plasmids and knockdown PKCα plasmids for 72 h. Data are presented as the means ± SD of three independent experiments; *p < 0.05, **p < 0.01, ***p < 0.001.