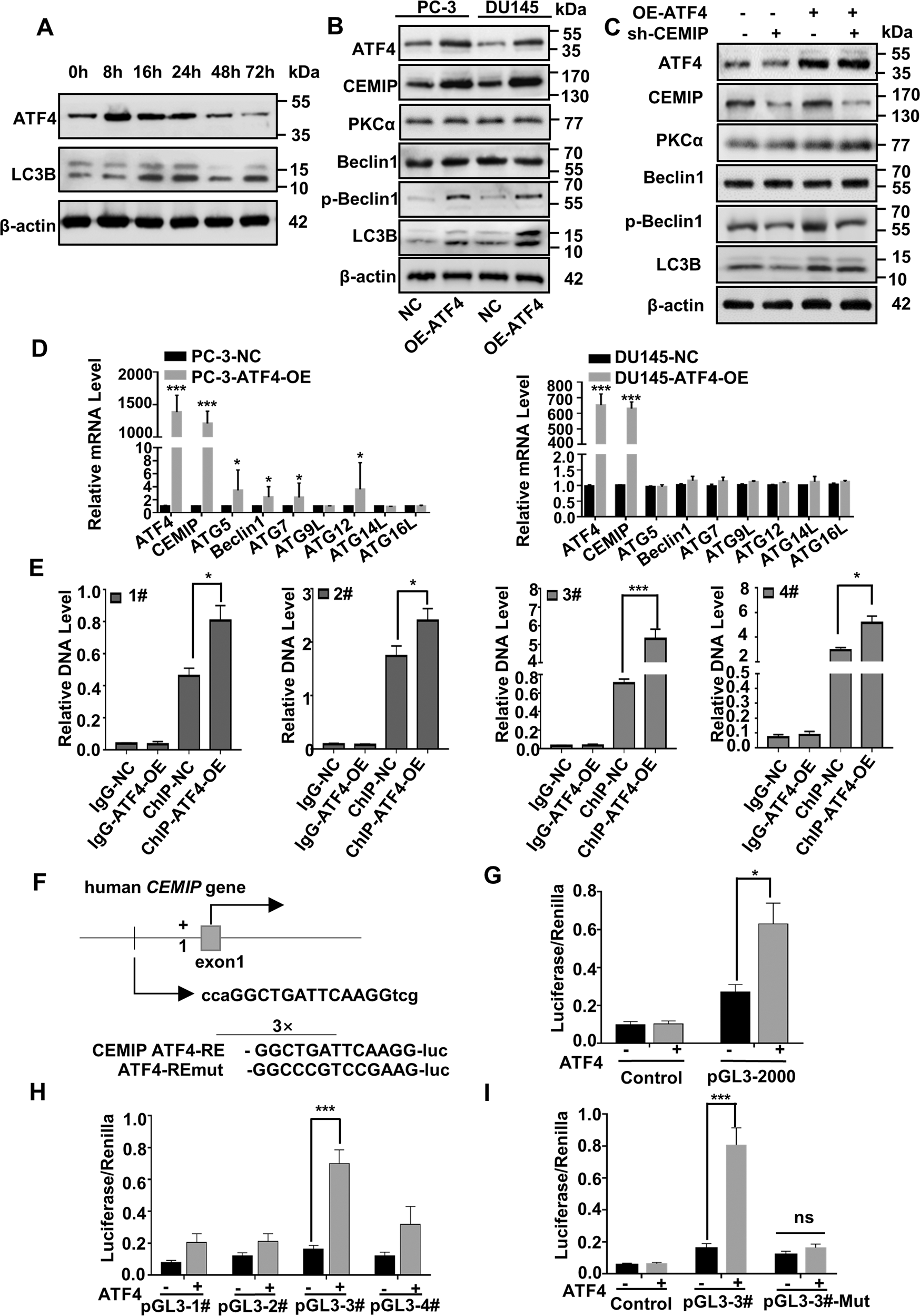
Fig. 6: ATF4 acts as co-transcription factor to promote transcription of CEMIP in anoikis-resistant PCa cells.

A Western blot analysis of the proteins level of ATF4 and LC3BII/LC3BI in PCa cells at different suspension time points. B The protein level of CEMIP, p-Beclin1 and LC3BII/LC3BI in ATF4-overexpressed PC-3-P and DU145-P cells were presented by western blot assay. C Rescue western blot analysis of the reversion efficiency in autophagy of knocking down CEMIP after the stable overexpression of ATF4 in PC-3-P and DU145-P cells. D qRT-PCR analysis of the transfection efficiency of ATF4 after for 48 h in PC-3 and DU145 cells. E ChIP assay was performed to find the potential transcription binding sites of ATF4 for CEMIP. F Specificly designed binding sites of ATF4 and sequences on CEMIP promoter. G The luciferase activity of CEMIP 3′UTR and promoter after transfection with ATF4 overexpression plasmids in PCa-P cells. H The luciferase activities of the four transcription binding sites of CEMIP 3′UTR after transfection with ATF4 overexpression plasmids in PCa cells. I The luciferase activity of the binding site 3 of CEMIP 3′UTR after cotransfection with ATF4 overexpression plasmids and binding site 3 mutant CEMIP plasmids in PCa cells. Renilla as internal reference. Data are presented as the means ± SD of three independent experiments; *p < 0.05, **p < 0.001.