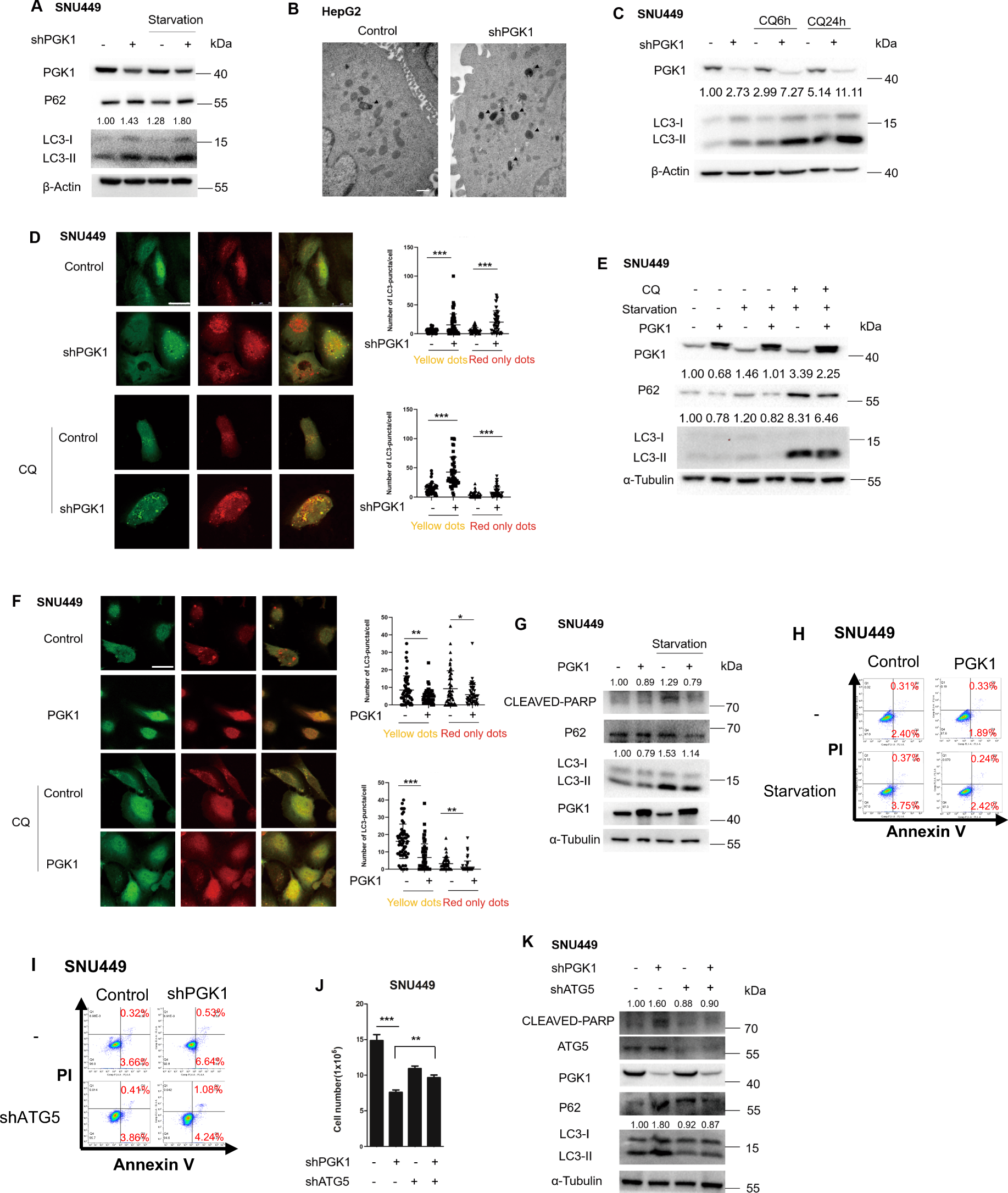
Fig. 4: The association of PGK1 with autophagy-mediated cell death.

A–C PGK1 shRNA was introduced into the indicated cells. Cells were cultured in normal or serum-free media (starvation) for 6 h, followed by western blotting analyses (A). Images were taken by transmission electron microscopy. Autophagosomes were signed with arrow heads. Scale bar, 500 nm (B). Cells were treated with or without CQ (10 μM) for indicated times, followed by western blotting analyses (C). D The indicated cells transfected with mRFP-EGFP-LC3 were treated with or without CQ (10 μM) for 6 h, and representative micrographs for LC3 puncta were shown. Scale bar, 25 μm. The puncta were counted in more than 50 cells of each treatment, and the numbers of autophagosomes (yellow dots) and autolysosomes (red only dots) per cell were plotted. E–H FLAG-PGK1 expression vector was introduced into the indicated cells. The indicated cells were cultured in normal or serum-free media (starvation) with or without CQ (10 μM) for 6 h (E). The indicated cells transfected with mRFP-EGFP-LC3 were treated with or without CQ (10 μM) for 6 h, and representative micrographs for LC3 puncta were shown. Scale bar, 25 μm. Quantification results were shown in right panel (F). The indicated cells were cultured in normal or serum-free media (starvation) for 24 h, followed by western blotting analyses (G). The indicated cells were stained with PI and Annexin V, followed by flow cytometry (H). I–K The cells transfected with control or ATG5 shRNA (shATG5) were introduced with or without PGK1 shRNA. Cells were stained with PI and Annexin V followed by flow cytometry (I), counted 48 h later (J) or cell lysate was applied to western blotting (K). Data represent mean ± SD. *P < 0.05; **P < 0.01; ***P < 0.001. The quantification results of the band density (LC3-II and CLEAVED-PARP) were labeled above the bands.