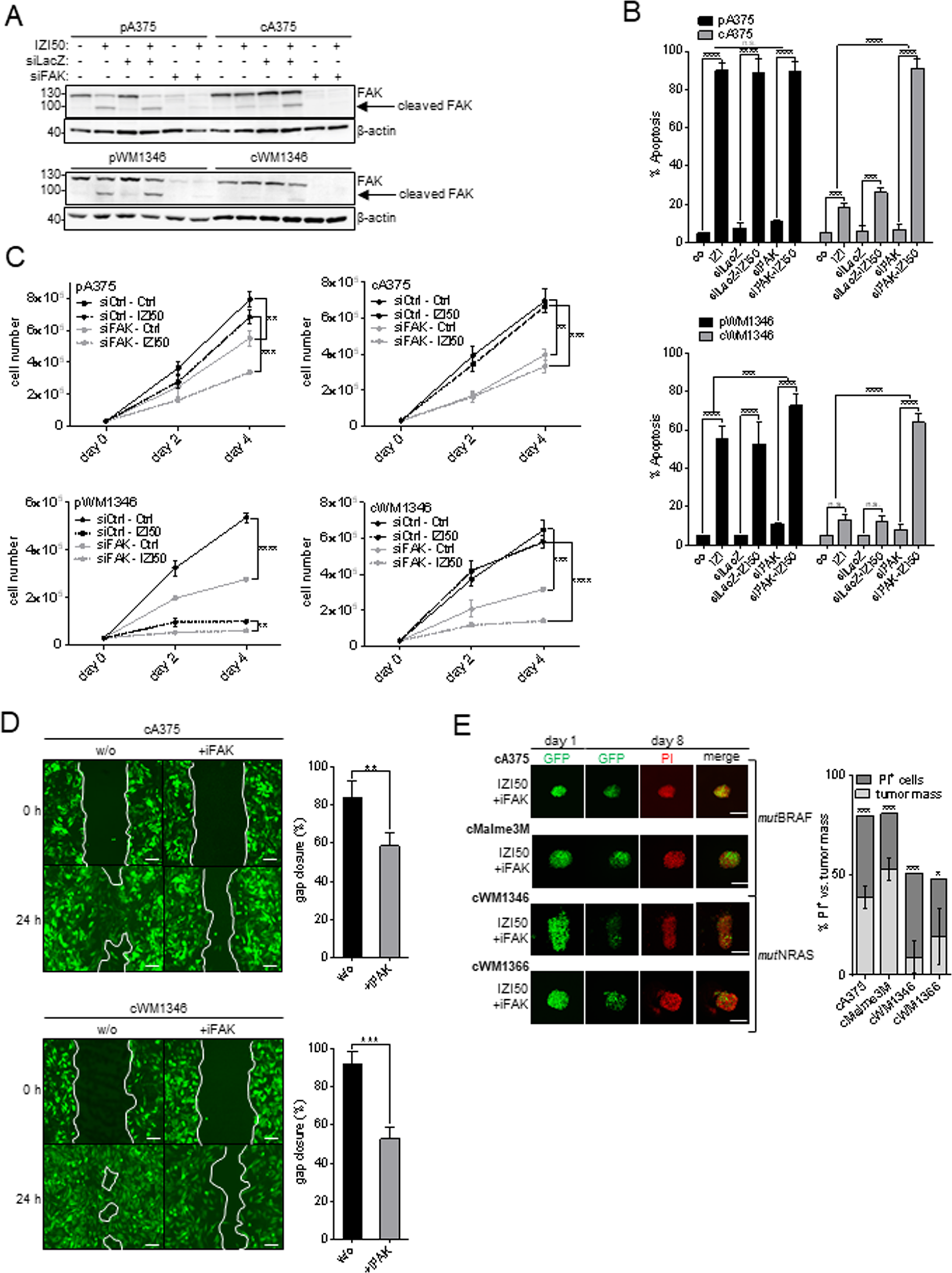
Fig. 7: TRAIL-resistance and tumor outgrowth of IZI5-conditioned MM cells depends on FAK.

A FAK was depleted in parental (p) and IZI5-conditioned (c) A375 and WM1346 cells using RNA interference (siFAK), with siLacZ as scrambled control. Transient knockdown of FAK was monitored 24 h later by Western-blot analysis, with β-actin as loading control. One representative out of three independently performed experiments is shown. B Cells as in A were stimulated with IZI50 and apoptosis induction determined 24 h later using a CDDE (n = 3: ***p ≤ 0.001; ****p ≤ 0.0001; n.s. = not significant). C Unstimulated cells as in A were subjected to a proliferation assay and cell numbers quantified at the indicated time points (n = 3: **p ≤ 0.01; ***p ≤ 0.001; ****p ≤ 0.0001). D GFP-expressing IZI5-conditioned (c) A375 and WM1346 cells were left untreated or treated with the FAK inhibitor defactinib (iFAK, 5 µM). Migration of cells was monitored by scratch assay (scale bar = 100 µm) and gap closure quantified after 24 h (n = 3: **p ≤ 0.01; ***p ≤ 0.001). E GFP-expressing spheroids consisting of IZI5-conditioned (c) mutBRAF (A375, Malme3M) and mutNRAS (WM1346, WM1366) melanoma cells, respectively, were individually embedded into 3D dextran-based gel-matrices and stimulated with IZI50 and 5 µM defactinib (iFAK) every other day over 8 days (scale bar = 200 µm). At day eight cell death was visualized by addition of 6.7 µg/ml PI. Confocal images of individual spheroids were taken at day one and eight and the tumor volume (green) versus tumor death (red) quantified at day eight (n = 3: *p ≤ 0.05; ***p ≤ 0.001).