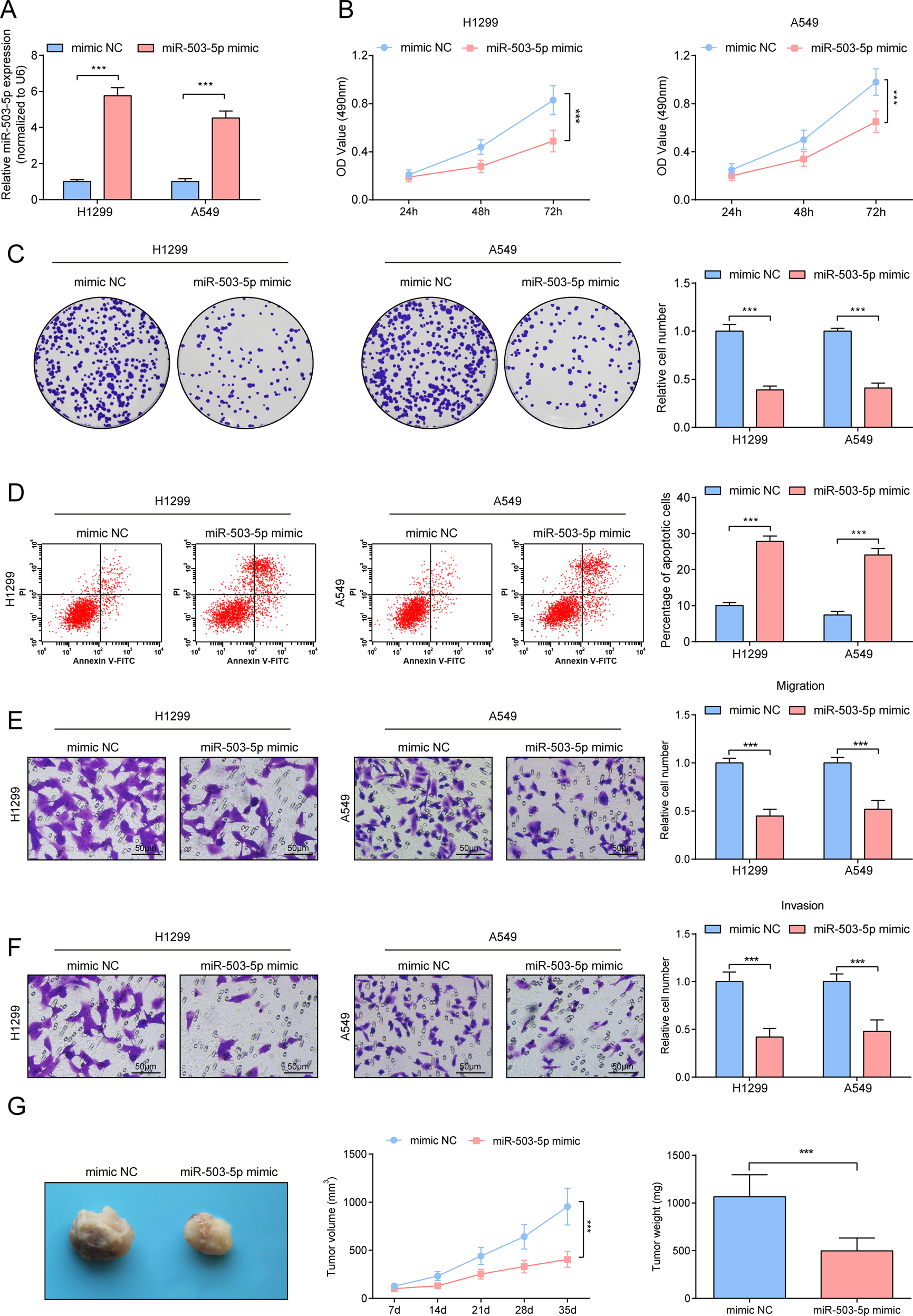
Fig. 4: Repressive effects of miR-503-5p on tumorigenicity of NSCLC.

A RT-qPCR analysis of miR-503-5p level after upregulating miR-503-5p. B MTT measured the growth curve of A549 and H1299 cells after upregulating miR-503-5p. C Colony formation assay measured colony formation ability of A549 and H1299 cells after upregulating miR-503-5p. D Flow cytometry measured A549 and H1299 cell apoptosis after upregulating miR-503-5p. E, F Transwell measured cell migration and invasion ability after upregulating miR-503-5p. G Tumor formation assay evaluated tumor volume and weight after upregulating miR-503-5p. ***P < 0.001; Data statistics was by t-test.