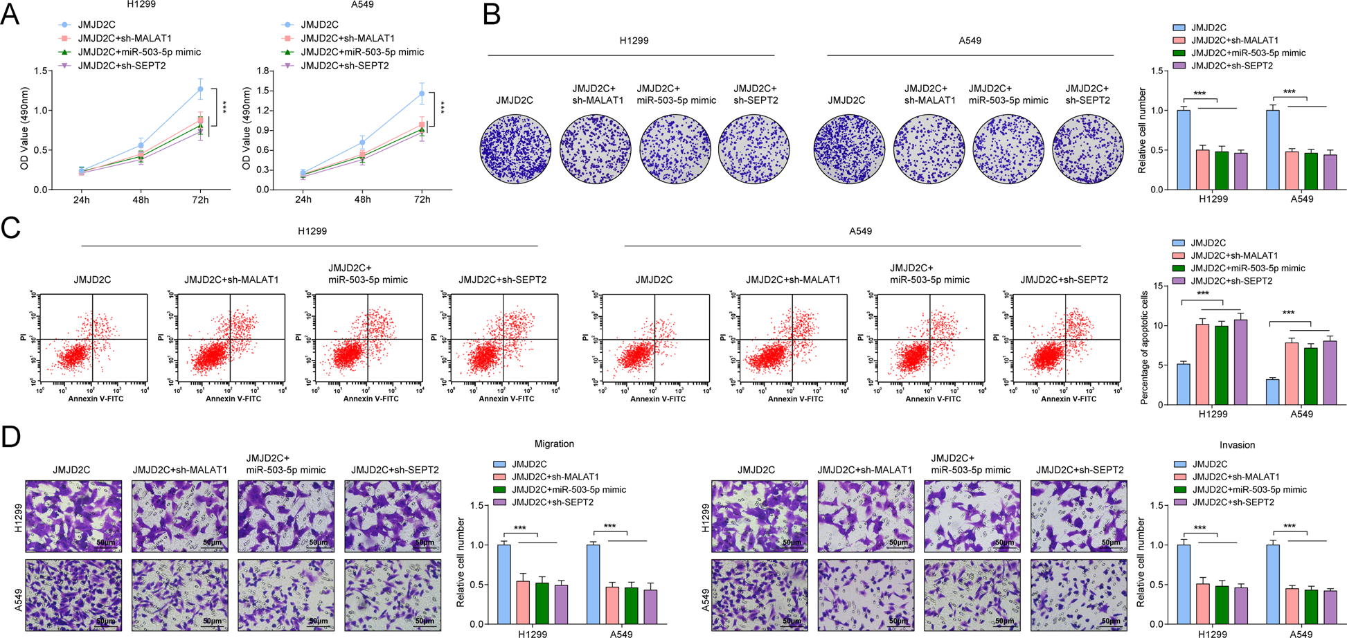
Fig. 5: The promoting effects of elevated JMJD2C on NSCLC are reversed by silencing MALAT1 or SEPT2, or restoring miR-503-5p.

A MTT measured the growth curve of A549 and H1299 cells. B Colony formation assay measured colony formation ability of A549 and H1299 cells. C Flow cytometry measured A549 and H1299 cell apoptosis. D Transwell measured cell migration and invasion ability; Data statistics was by t-test, ANOVA, Pearson’s correlation analysis.