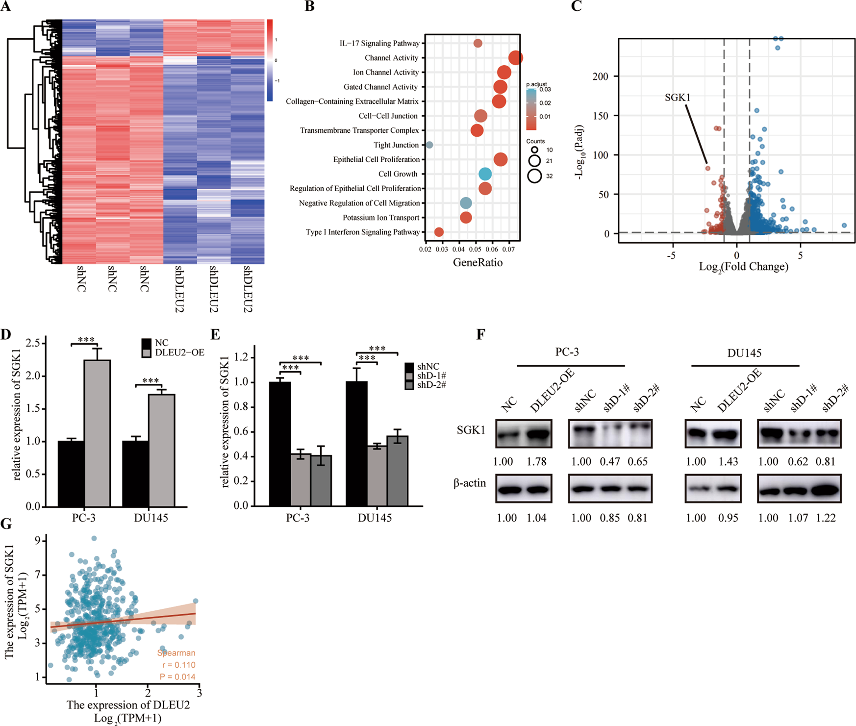
Fig. 3: DLEU2 expression was positively correlated with SGK1 expression.

A Heatmap illustrating the differentially expressed genes (DEGs) in PC-3 cells between shNC group and DLEU2 knockdown group. B GO and KEGG enrichment analysis of DEGs. C Volcano map showing the DEGs in PC-3 cells between shNC group and shDLEU2 group. D, E RT-qPCR result showing the expression of SGK1 PC-3 and DU145 cells. F Western blotting analysis of SGK1 expression in PC-3 and DU145 cells. G Correlation between SGK1 expression and DLEU2 expression in TCGA database using spearman analysis. Data were indicated as mean ± SD, ns P ≥ 0.05, *P < 0.05, **P < 0.01, ***P < 0.001.