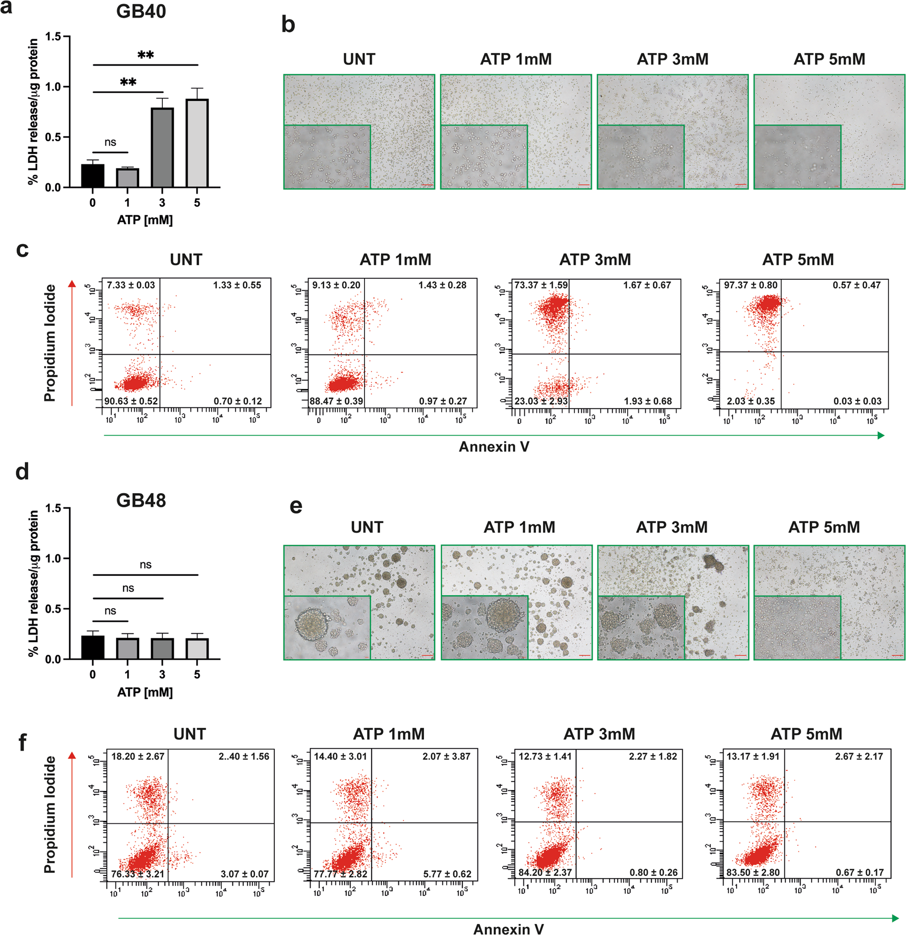
Fig. 2: ATP induces cell death in GBM primary cell lines.
From: Irradiation causes senescence, ATP release, and P2X7 receptor isoform switch in glioblastoma

a, d ATP-dependent cytotoxicity in GBM cell lines measured as percent LDH release normalized on the total amount of protein (µg). Data are shown as mean ± SEM; n = 4. Statistical analyses were conducted with unpaired two-tailed Student’s t-test. b, e Brightfield images showing GB40 and GB48 cell morphology after 24 h of incubation with ATP. Scale bars = 200 μm for largest images and 20 μm for insets. c, f ATP-dependent Annexin-V staining. P values: n.s not significant; **P ≤ 0.01.