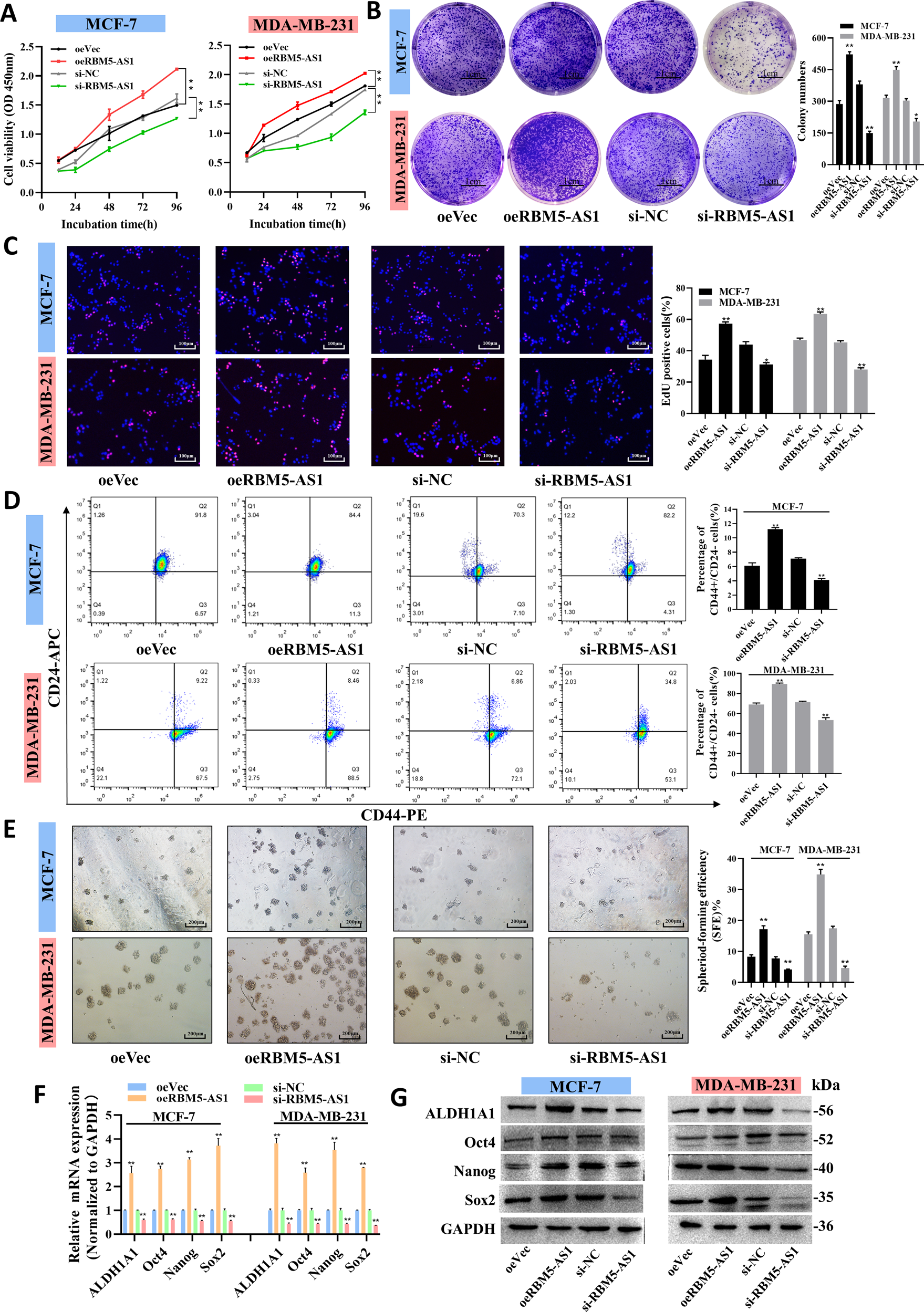
Fig. 3: RBM5-AS1 promotes proliferation and stemness of breast cancer cell in vitro.

Proliferation capacity of MCF-7 and MDA-MB-231 cells with RBM5-AS1 overexpression or knockdown examined by CCK-8 assays (A), plate colony formation assays (B, scale bar, 1 cm) and EdU assays (C, scale bar, 100 μm). D Proportion of CD44+CD24− cells in RBM5-AS1-overexpressing or RBM5-AS1-knocked down MCF-7 and MDA-MB-231 cells detected by flow cytometric analysis. E Sphere-formation abilities of MCF-7 and MDA-MB-231 cells with RBM5-AS1 overexpression or knockdown. SFEs are shown in the right panel. Scale bar, 200 μm. mRNA (F) and protein levels (G) of pluripotent transcription factors in MCF-7 and MDA-MB-231 cells with RBM5-AS1 overexpression or knockdown. All data are shown as the mean ± SEM. *P < 0.05 and **P < 0.01 by two-tailed Student’s t-test.