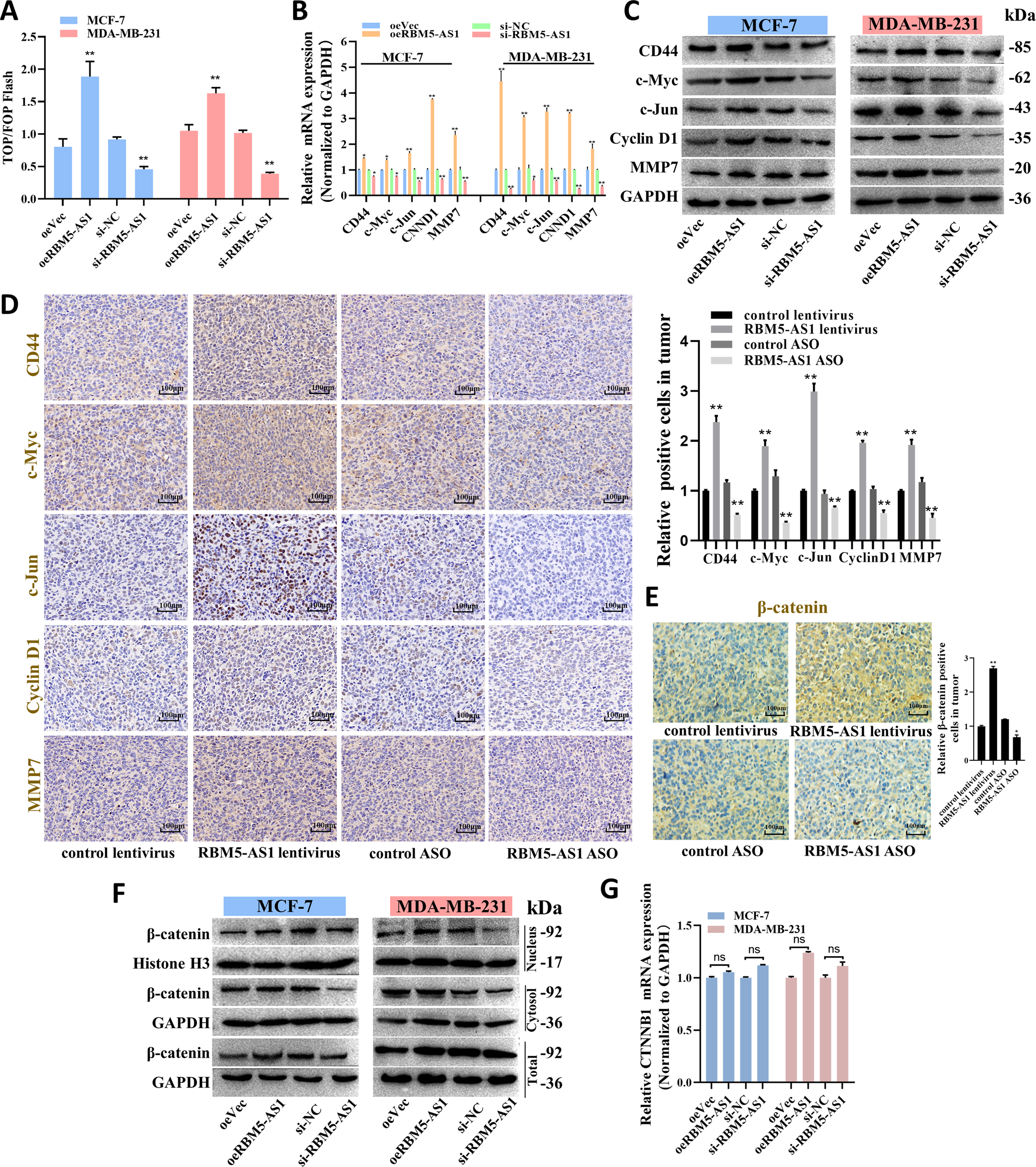
Fig. 5: RBM5-AS1 activates Wnt/β-catenin signaling and upregulates β-catenin protein levels in breast cancer cells.

A The activation of the WNT/β-catenin signaling was evaluated using a TOP/FOP flash assay. mRNA (B) and protein (C) levels of genes downstream of Wnt signaling in oeVec, oeRBM5-AS1, si-NC, or si-RBM5-AS1 transfected MCF-7 and MDA-MB-231 cells. D Representative IHC images of Wnt signaling proteins in mice tumor sections. Scale bar, 100 μm. E Representative IHC images of β-catenin in mice tumor sections. Scale bar, 100 μm. F Protein levels of β-catenin in the nuclei, cytosol, and whole cells in oeVec, oeRBM5-AS1, si-NC, or si-RBM5-AS1 transfected MCF-7 and MDA-MB-231 cells. G mRNA levels of β-catenin (CTNNB1) in oeVec, oeRBM5-AS1, si-NC, or si-RBM5-AS1 transfected MCF-7 and MDA-MB-231 cells. All data are shown as the mean ± SEM. *P < 0.05 and **P < 0.01 by two-tailed Student’s t-test.