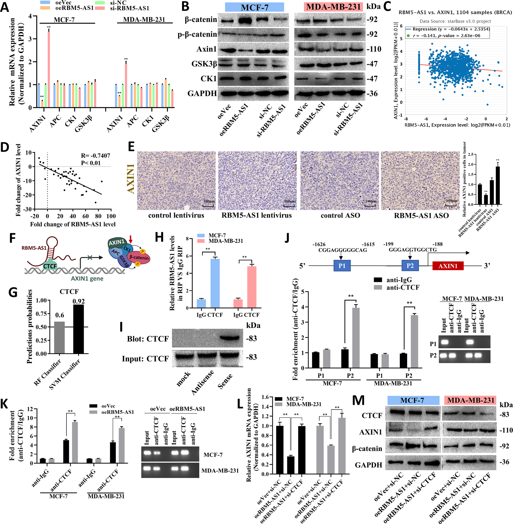
Fig. 6: RBM5-AS1 promotes accumulation of β-catenin through inhibiting a β-catenin destruction complex component, AXIN1.

mRNA (A) and protein (B) levels of β-catenin destruction complex components in oeVec, oeRBM5-AS1, si-NC, or si-RBM5-AS1 transfected MCF-7 and MDA-MB-231 cells. C Spearman correlation analysis of RBM5-AS1 and AXIN1 mRNA levels in 1104 human breast cancer tissues according to the TCGA project extracted from StarBase 3.0. D The correlation between RBM5-AS1 and AXIN1 in 40 paired breast cancer tissues was analyzed with Spearman. E Representative images of AXIN1 IHC staining in mice tumor sections. Scale bar, 100 μm. F Schematic diagram of the hypothesis that RBM5-AS1 inhibits AXIN1 expression by recruiting CTCF to the promoter region of AXIN1. G RPISeq software was used to predict the interaction probabilities of RBM5-AS1 and CTCF (RF and SVM > 0.5 were considered positive). H The interaction of RBM5-AS1 and CTCF was validated via RIP assays with CTCF antibody (IgG served as a negative control). I Proteins pulled down by biotin-tagged RBM5-AS1 sense or antisense were detected using CTCF antibody. J Putative CTCF binding sites at the AXIN1 promoter region (upper). Enrichment of CTCF on AXIN1 promoter relative to IgG in MCF-7 and MDA-MB-231 cells examined by ChIP assays (lower left) and PCR analysis (lower right). −199 to −188 bp fragment of the AXIN1 promoter contains the CTCF binding site. K Enrichment of CTCF on AXIN1 promoter relative to IgG in oeVec or oeRBM5-AS1 transfected MCF-7 and MDA-MB-231 cells was detected by ChIP-qPCR assays (left) and PCR analysis (right). AXIN1 mRNA levels (L), CTCF, AXIN-1 and β-catenin protein levels (M) in si-NC/oeVec or oeRBM5-AS1 or oeRBM5-AS1 plus si-CTCF transfected MCF-7 and MDA-MB-231 cells. All data are shown as the mean ± SEM. *P < 0.05 and **P < 0.01 by two-tailed Student’s t-test.