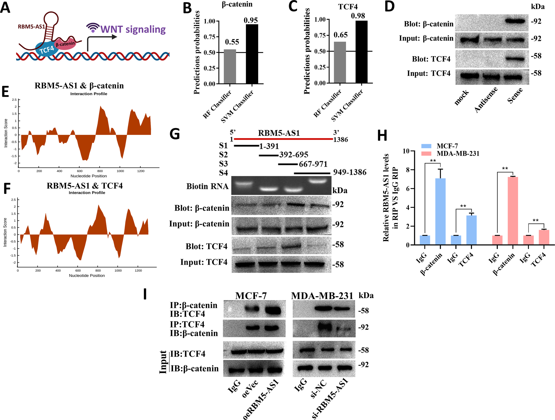
Fig. 7: RBM5-AS1 facilitates β-catenin function through organizing β-catenin-TCF4 transcription complex.

A Schematic diagram of the hypothesis that RBM5-AS1 promotes β-catenin/TCF4 interaction via binding with them to activate Wnt/β-catenin signaling. The possibility of interaction between RBM5-AS1 and β-catenin (B)/TCF4 (C) was predicted by RPISeq predictions. D Proteins pulled down by biotin-tagged RBM5-AS1 sense or antisense were detected using β-catenin/TCF4 antibody. The interaction between β-catenin (E)/TCF4 (F) protein and RBM5-AS1 was predicted using catRAPID. G Mapping of β-catenin/TCF4-binding domains of RBM5-AS1. Schematic of RBM5-AS1 full-length and truncated fragments (upper); agarose gel electrophoretogram of biotin-tagged RNA of truncated RBM5-AS1 (middle); western blotting of β-catenin/TCF4 in RNA-pulldown samples bound with different RBM5-AS1 fragments (lower). H The interaction between RBM5-AS1 and β-catenin/TCF4 was validated by RIP assays with β-catenin/TCF4 antibody (IgG served as a negative control). I Altered binding activity between β-catenin and TCF4 was detected in MCF-7 cells with RBM5-AS1-overexpression and MDA-MB-231 cells with RBM5-AS1-knockdown using co-IP analysis. All data are shown as the mean ± SEM. *P < 0.05 and **P < 0.01 by two-tailed Student’s t-test.