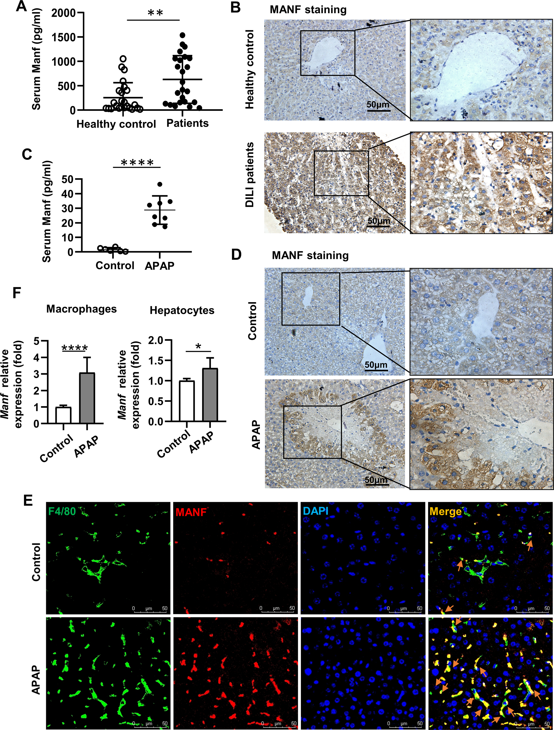
Fig. 1: Increased MANF expression in drug-induced liver injury (DILI) patients and an AILI mouse model.

A MANF was measured in serum samples of DILI patients (n = 24) and healthy controls (n = 24). B Representative immunohistochemical (IHC) images of hepatic MANF expression in DILI patients and healthy controls. C Serum levels of MANF in WT mice 24 h post APAP treatment were determined by ELISA. D Representative IHC images of hepatic MANF expression in mice 24 h after APAP treatment and in control mice. E Immunofluorescence staining for F4/80 (green), MANF (red) and DAPI for nuclei (blue) in WT mice liver tissue. Orange arrows point to F4/80+ macrophages with high expression of MANF. F Relative mRNA expression of MANF in macrophages and hepatocytes at 0 h (control) and 12 h after APAP treatment was determined by qPCR. Data are presented as mean ± SD and representative of at least 3 independent experiments. n = 6–8 per group. *P < 0 .05, **P < 0.01.