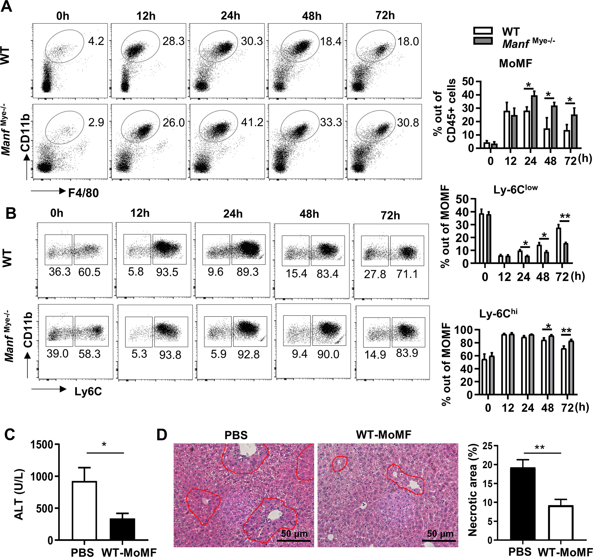
Fig. 3: Increased MoMFs but decreased restorative Ly6Clow MoMFs in the liver of ManfMye-/-mice after APAP treatment.

WT and ManfMye-/-mice were injected with APAP. A Representative flow cytometric plots and the statistical quantification of hepatic MoMFs (Ly6G-CD11bhigh F4/80intermediate). B Representative flow cytometric plots and the statistical quantification of hepatic Ly-6Chi and Ly-6Clow expressing MoMFs in WT and ManfMye-/-mice. C, D MoMFs were isolated from WT mice at 72 h following APAP administration. ManfMye-/-mice received (5 × 105 cells) WT-derived MoMFs at the same time as APAP administration, and were sacrificed 48 h later. C Serum ALT levels were measured. D The percentage of necrotic areas in the liver was quantified. Data are presented as mean ± SD. n = 5–7, 3 independent experiments. *P < 0.05, **P < 0.01.