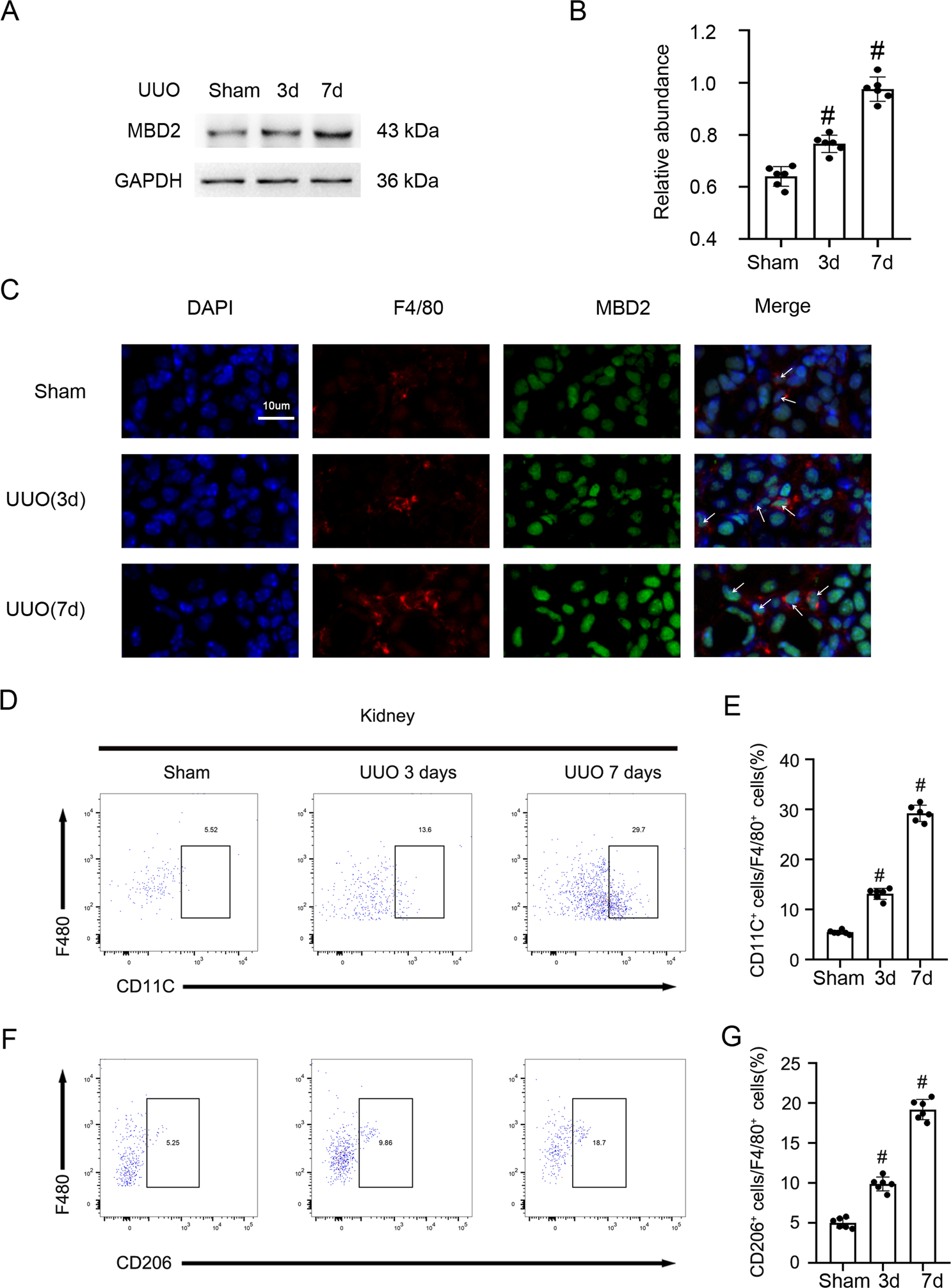
Fig. 1: UUO induced the expression of MBD2 and M1 and M2 macrophages in kidney.

Male C57BL/6 mice were subjected to UUO for examination on days 0–7. A The immunoblot of MBD2 and GAPDH. B Densitometry analysis of proteins levels, and normalized to internal control of GAPDH. C The immunofluorescence double staining of F4/80 and MBD2 in mice kidney. D and E Representative FCM analysis the ration of M1 (CD11C+ cells vs. F4/80 cells). F and G Representative FCM analysis the ration of M2 (CD206+ cells vs. F4/80 cells). Data are expressed as means ± sd (n = 6). #P < 0.05 versus Shan group. Original magnification, x400.