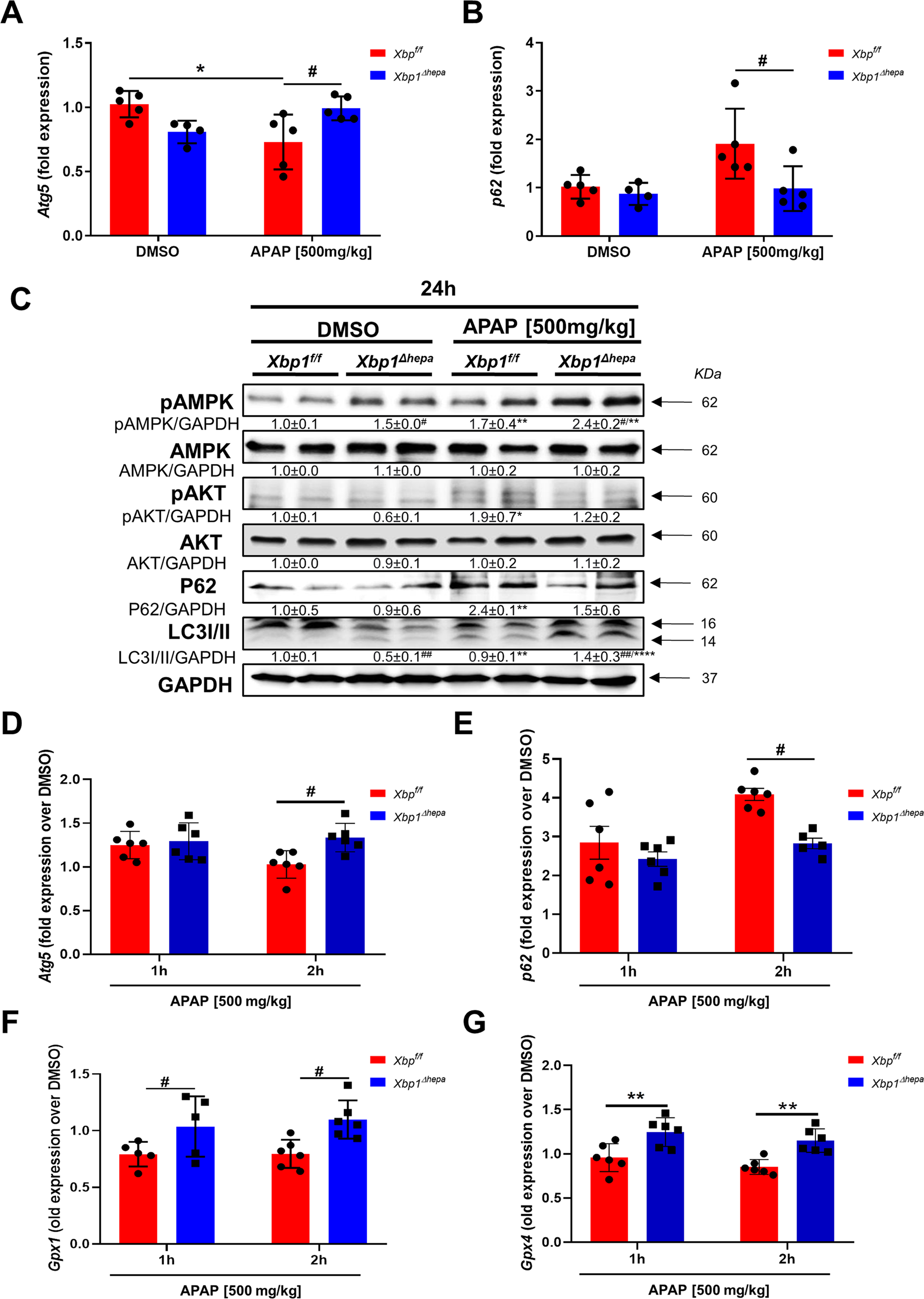
Fig. 4: Loss of Xbp1 in hepatocytes promotes autophagy after APAP treatment.

Xbp1f/f and Xbp1∆hepa mice were challenged with APAP [500 mg/kg] at late (24 h) and early (1–2 h) stages of hyperacute liver injury. A, B mRNA levels of Atg5 (A) and p62 (B) were determined by RT-qPCR, 24 h post-APAP. C Protein levels of pAMPK, AMPK, pAKT, AKT, P62, and LC3I/II were analyzed by western blot in liver extracts of the same mice. GAPDH was used as a loading control. Relative protein levels were quantified using ImageJ software. D–G mRNA levels of Atg5 (D), p62 (E), Gpx1 (F), and Gpx4 (G) were determined by RT-qPCR. Data are expressed as mean ± SEM (N = 4–5 per experimental group; intragroup,# intergroup; p < 0.05-****p < 0.0001;#p < 0.05-###p < 0.0001).