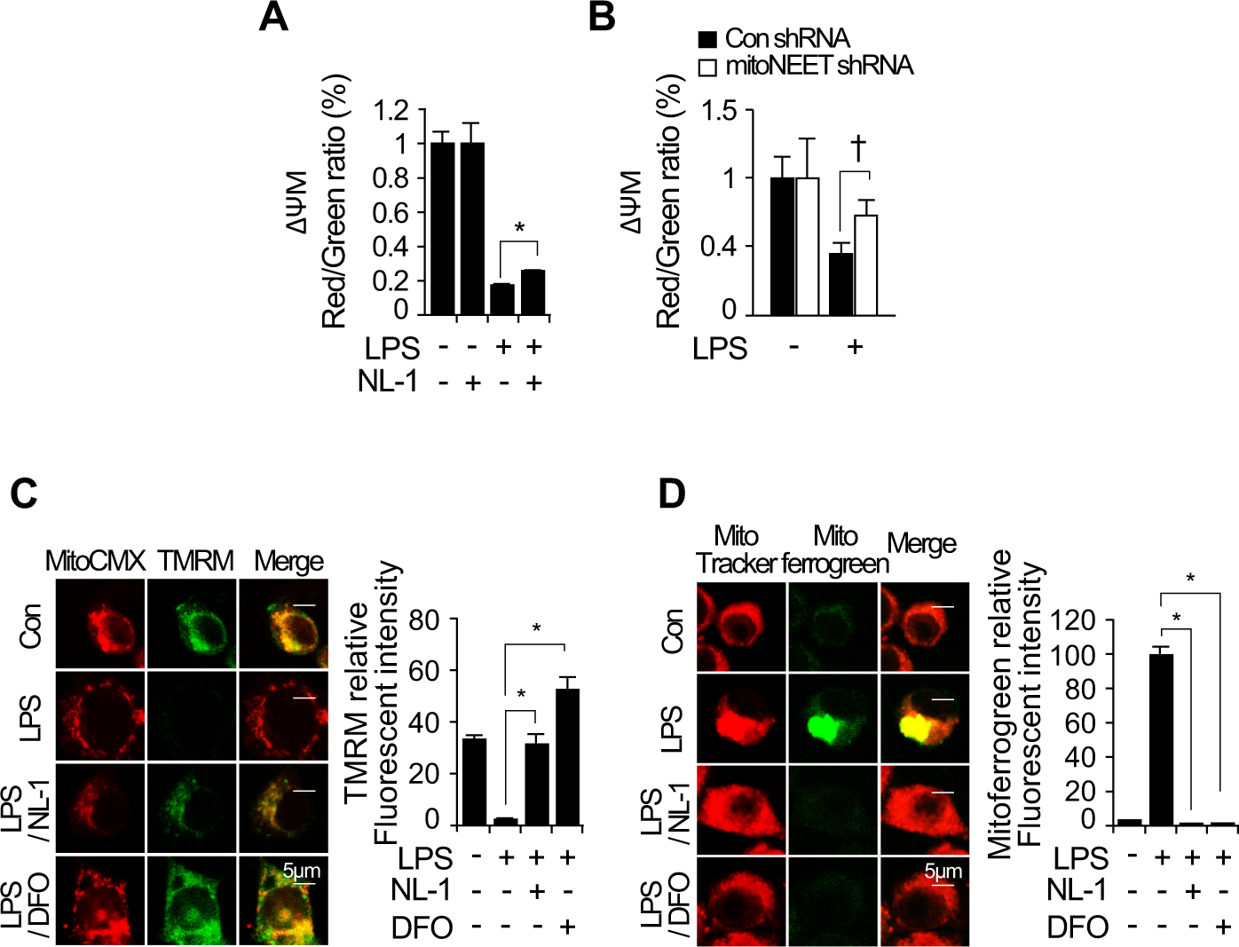
Fig. 6: LPS-induced ROS and mitochondrial dysfunction are activated by mitoNEET-mediated iron accumulation.
From: Inhibition of mitoNEET attenuates LPS-induced inflammation and oxidative stress

RAW264.7 cells expressing control shRNA or mitoNEET shRNA were treated with vehicle, LPS (1 µg/mL), or LPS plus NL-1 (20 µM) for 24 h. The mitochondrial membrane potential (MMP) was measured by flow cytometry using MitoProbe JC-1 (A and B). The histogram shows the ratio of JC-1 polymer (red) to JC-1 monomer (green) fluorescence, which is an index of the MMP. A decrease in the red/green ratio indicates depolarization of the mitochondrial membrane. RAW264.7 cells expressing control shRNA or mitoNEET shRNA were treated with vehicle, LPS (1 µg/mL), LPS plus NL-1 (20 µM), or LPS plus DFO (500 µM) for 12 h. Cells were then stained with MitoTracker Red CMXRos, DiOC6(3), (red), and TMRM (tetramethylrhodamine, methyl ester, Perchlorate, green). (C). Cells were stained with MitoTracker Deep Red (a mitochondrial marker; red) and Mito-FerroGreen (a marker of mitochondrial Fe2+; green) after treatment (D). Immunofluorescence images of MitoTracker Red CMXRos, DiOC6(3), (mitochondria, red), TMRM (green), and MitoTracker Deep Red, Mito-FerroGreen (green) (C and D). Scale bar: 5 µm. Fluorescence intensity was measured using ImageJ. All data are expressed as the mean ± SD from three independent experiments. *P < 0.05 for LPS vs. LPS plus NL-1 or DFO. †P < 0.05 for control shRNA-expressing cells vs. mitoNEET shRNA-expressing cells in the presence of LPS.