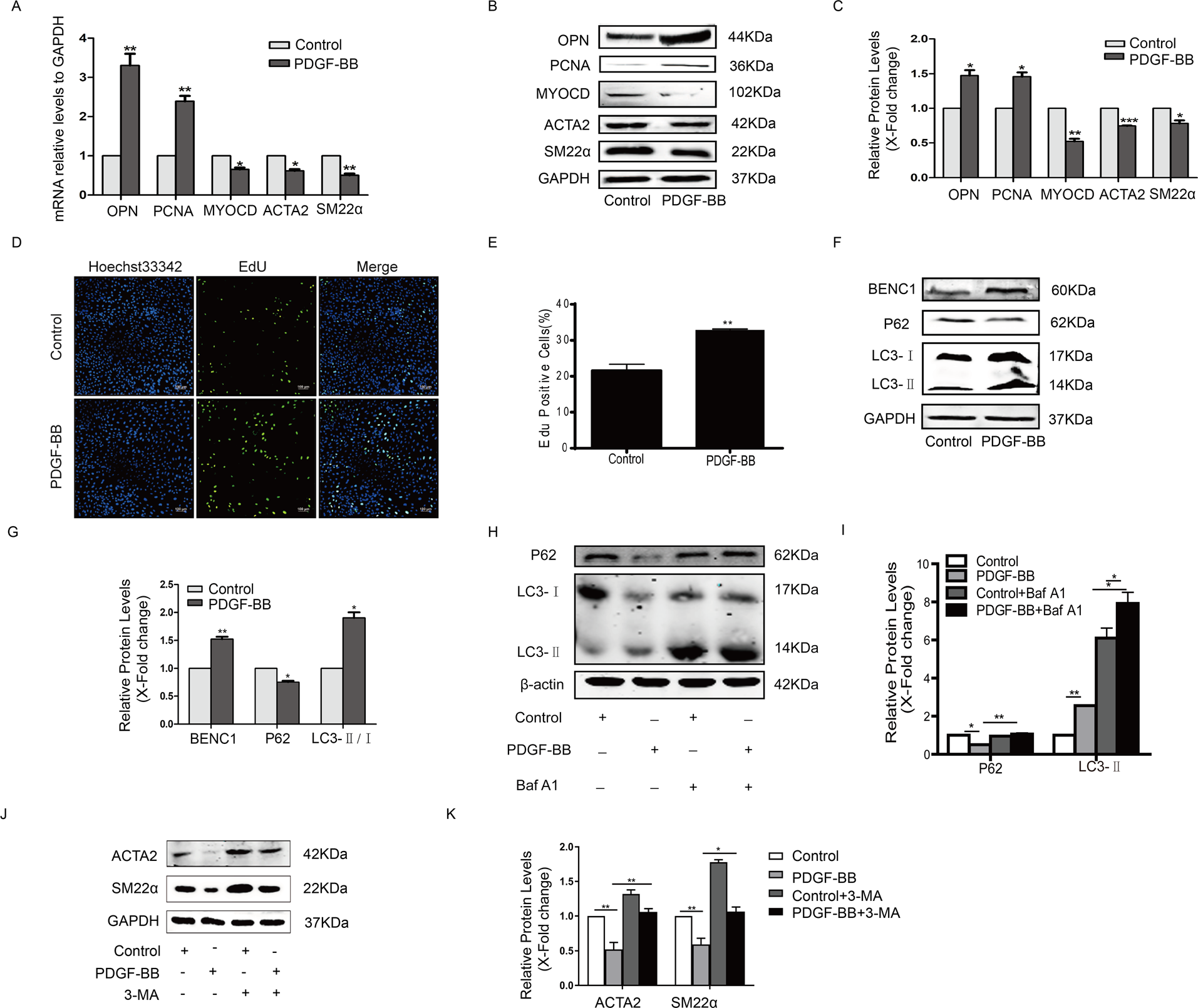
Fig. 5: Inhibition of autophagy maintained the contractile phenotype in PDGF-BB-stimulated HA-VSMCs.

A HA-VSMCs were starved overnight prior to stimulation using 40 ng/mL PDGF-BB for 24 h, and then the mRNA levels of OPN, PCNA, MYOCD, SM22α and ACTA2 were detected by qRT-PCR (*P < 0.05, **P < 0.01, n = 3). B and C The protein levels of these proliferative markers and contractile genes were detected in HA-VSMCs treated with 40 ng/mL PDGF-BB for 48 h by western blotting (*P < 0.05, **P < 0.01, ***P < 0.001, n = 3). D and E Cellular proliferation was evaluated in PDGF-BB-stimulated HA-VSMCs by EdU staining (**P < 0.01, n = 3). F and G The expression of beclin1, P62 and LC3 was detected in PDGF-BB-stimulated HA-VSMCs by western blotting (*P < 0.05, **P < 0.01, n = 3). H and I HA-VSMCs were incubated with PDGF-BB for 24 h and then treated with bafilomycin A1 for 2 h. Cells were harvested and accumulation of P62 and LC3 was measured by western blotting (*P < 0.05,*P < 0.01, n = 3). J and K Serum-starved HA-VSMCs were pretreated with 5 mM 3-MA for half an hour and then incubated with 40 ng/mL PDGF-BB for another 48 h. Western blot images and quantification in each group are shown (*P < 0.05, **P < 0.01, n = 3).