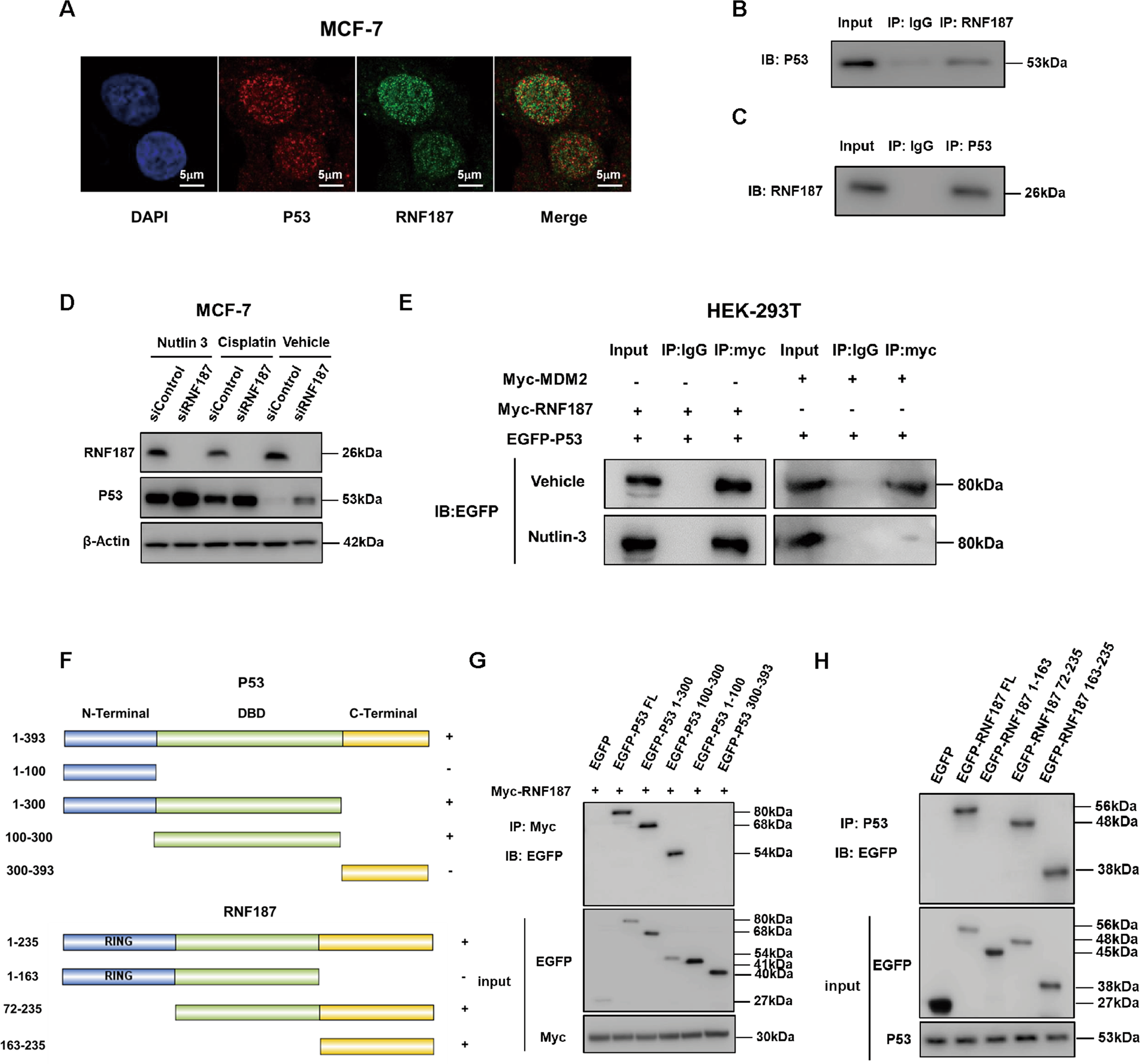
Fig. 5: RNF187 associates with P53 independent of MDM2.
From: Regulation of P53 signaling in breast cancer by the E3 ubiquitin ligase RNF187

A Intracellular localization analysis of P53 and RNF187 by immunofluorescence assay. MCF-7 cells were cultured in a normal medium before fixation. Intracellular localization of RNF187 (green) and P53 (red) is shown. Nuclei (blue) were stained with 4′,6-diamidino-2-phenylindole (DAPI). B, C Co-IP assay revealed an association between endogenous RNF187 and P53 in MCF-7 cells. MCF-7 cells were harvested with RIPA lysis buffer. Co-IP was performed using antibodies as indicated. D The difference in the P53 protein level between siControl and RNF187 cells could not be diminished by Nutlin-3. MCF-7 cells were transfected with 50 nM RNF187 siRNA and 50 nM control siRNA. After 24 h, the cells were treated with 10 μM Nutlin-3 or 10 μM cisplatin for 2 h. Then, the cells were harvested for western blot analysis. RNF187 and P53 protein levels were determined by western blot analysis. Actin was used as the internal control. E Nutlin-3 could not block the interaction between RNF187 and P53. HEK293 cells were transfected with Myc-RNF187, Myc-MDM2, and EGFP-P53. After 48 h, the cells were treated with 10 μM Nutlin-3 for 2 h. Then, HEK293 cells were harvested with RIPA lysis buffer. Co-IP was performed using the indicated antibody. F P53 domain structure and deletion mutants were used in this study, and RNF187 full-length and deletion mutants were used in this study. G P53 interacts with RNF187 through its DNA binding domain. HEK293 cells were transfected with 2 µg of Myc-RNF187 together with full-length or mutants (ΔN-terminal, ΔN-terminal+ΔDBD, ΔC-terminal, and ΔC-terminal+ΔDBD). After 24 h, the cells were treated with 10 μM MG132 for 6 h. Then, the cells were harvested with NP-40 lysis buffer. Co-IP was performed using Myc antibody. The possible interacting P53 domains were detected with an anti-GFP antibody. H The C-terminus (163–235) is required for RNF187 to interact with P53. HEK293 cells were transfected with 2 µg of P53 together with full-length GFP-RNF187 or mutant GFP-RNF187 (1-235, 1-163, 72-235, 163–235). After 24 h, the cells were treated with 10 μM MG132 for 6 h. Then, the cells were harvested with NP-40 lysis buffer. Co-IP was performed using an anti-P53 antibody. The possible interacting RNF187 domains were detected with an anti-GFP antibody.