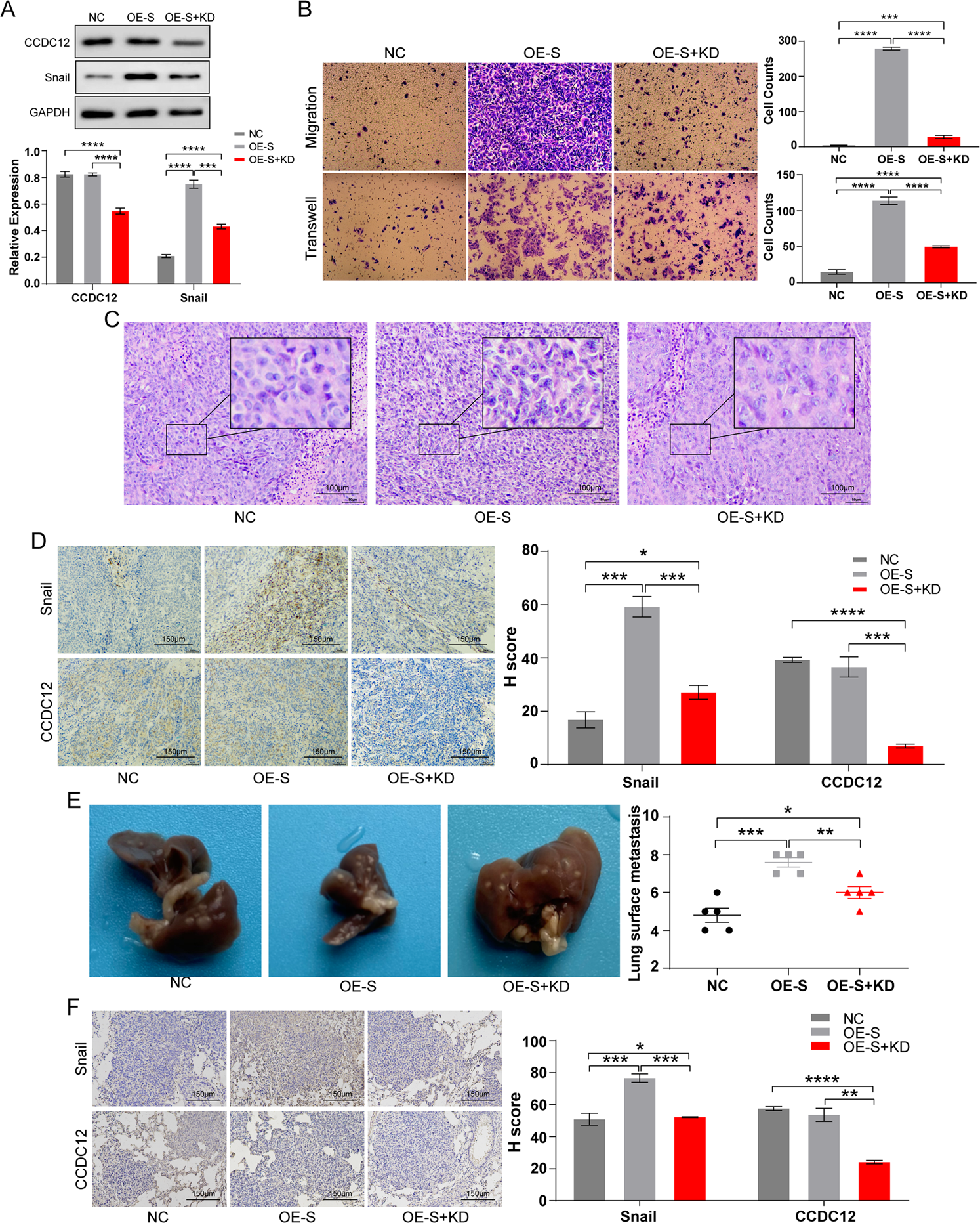
Fig. 5: CCDC12 regulates colon cancer progression through Snail.
From: CCDC12 promotes tumor development and invasion through the Snail pathway in colon adenocarcinoma

A Western blot confirmed CCDC12 affected the expression levels of Snail. B CCDC12 regulates Snail to promote invasion and migration of colon cancer cells (200Ă—). C H&E stain evaluates the malignancy of xenograft tumor (40Ă—). D IHC stain for the expression of CCDC12 and Snail in xenograft tumor (40Ă—). E Number of liver nodules after overexpression of Snail and sequential knockdown CCDC12. F IHC stain for liver nodules (40Ă—). (* <0.05; ** <0.01; *** <0.001; **** <0.0001).