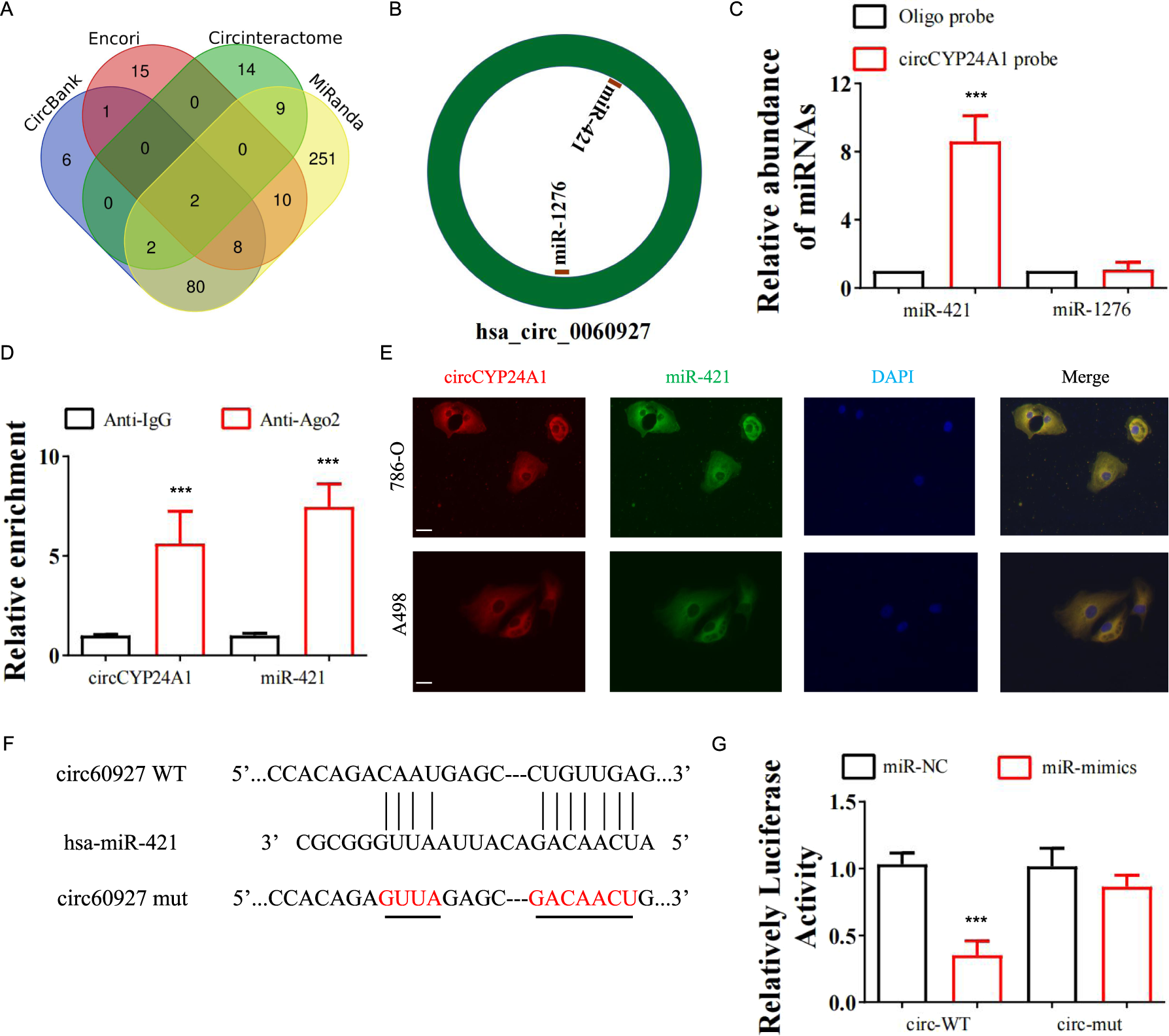
Fig. 3: CircCYP24A1 functions as a sponge for miR-421 in RCC cells.

A The miRNAs that potentially interact with circCYP24A1 were screened using four databases: CircBank, Encori, CircInteractome, and MiRanda. B Screening of the four databases identified miR-421 and miR-1276 as two possible targets of circCYP24A1. C Relative expression of miR-421 and miR-1276 was measured using qRT-PCR after RNA pulldown with the circCYP24A1 probe or the control probe in 786-O cells. D Ago2 RIP was performed to detect the precipitation of circCYP24A1 and miR-421. E CircCYP24A1 and miR-421 were detected by FISH in 786-O and A498 cells. Nuclei were stained with DAPI. The bar corresponds to 20 μm. F Mutant and wild-type circCYP24A1 sequences were constructed for the dual-luciferase reporter assay. G Relative luciferase activity was measured in 786-O cells transfected with miR-421 mimics or normal control along with mutant or wild-type circCYP24A1. Data are presented as means ± SD. ***p < 0.001.