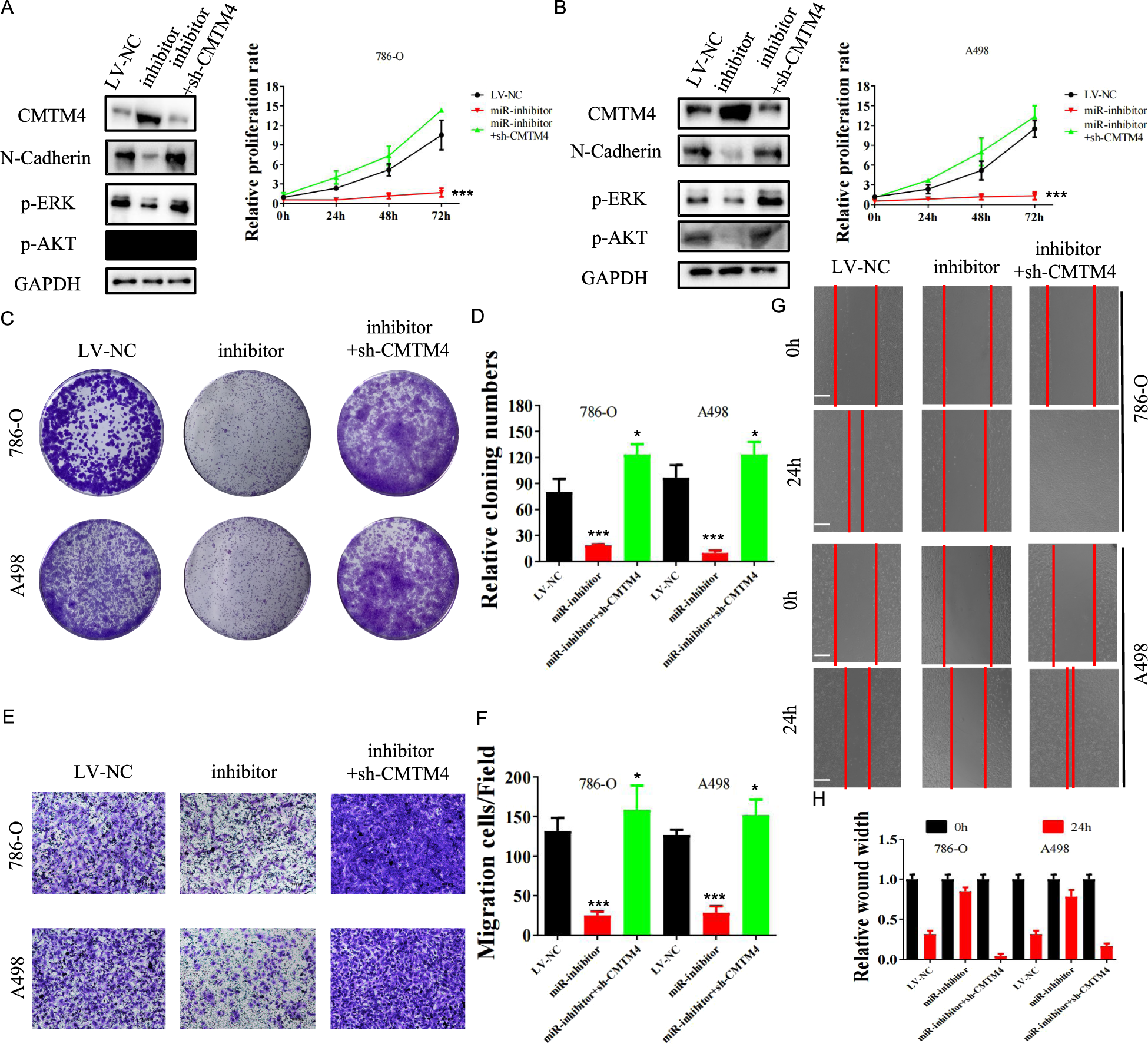
Fig. 6: Inhibition of miR-421 suppresses the proliferation, invasion, and migration of RCC cells in vitro, which were reversed by silencing CMTM4.

The levels of N-cadherin (EMT signaling pathway), p-ERK (MEK/ERK pathway), and p-AKT (AKT/mTOR pathway) were evaluated using Western blotting, and the relative proliferation rate of 786-O (A) and A498 (B) cells transfected with LV-NC, miR-421 inhibitor, and miR-421 inhibitor+sh-CMTM4 was measured. Colony-formation assays (C, D), transwell assays (E, F), and wound-healing assays (G, H) were performed and quantitatively analyzed in 786-O cells transfected with LV-NC, miR-421 inhibitor, and miR-421 inhibitor plus sh-CMTM4. Data are presented as means ± SD. ***p < 0.001. The bar corresponds to 300 μm in the wound-healing assay.