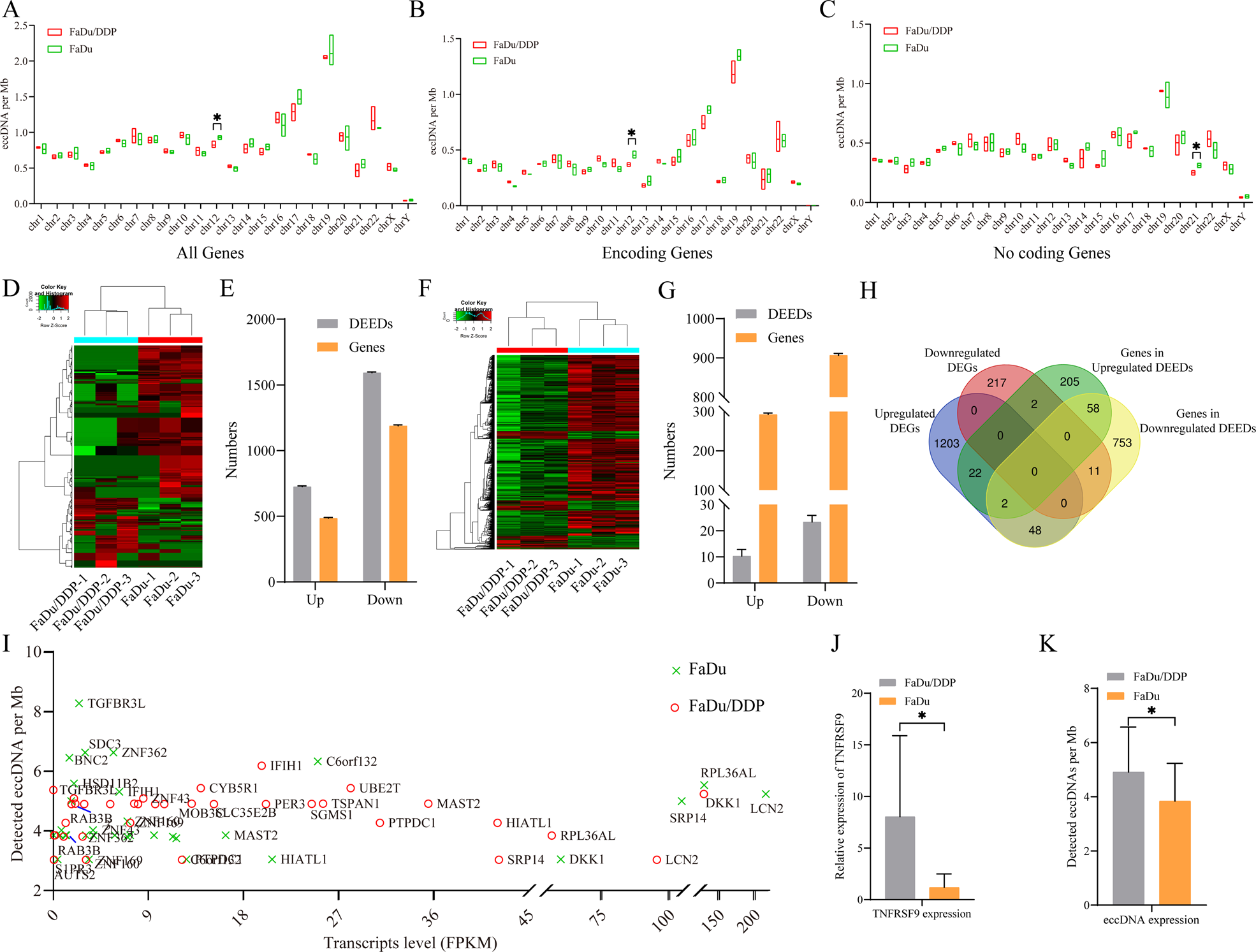
Fig. 2: Differentially expressed eccDNAs and genes.

A Whole genome-wide eccDNA expression is shown by chromosome grouping, as inferred from FaDu/DDP cells compared to FaDu cells. B Whole genome-wide eccDNA expression amplifying encoding genes is shown in grouping by chromosome, as inferred from FaDu/DDP cells compared to FaDu cells. C Whole genome-wide eccDNA expression amplifying no genes is shown in grouping by chromosome, as inferred from FaDu/DDP cells compared to FaDu cells. D Cluster heat map shows the DEEDs between FaDu/DDP cells and FaDu cells. E Number of DEED types and amplifying genes in FaDu/DDP cells and FaDu cells. F Cluster heat map shows the DEGs between FaDu/DDP cells and FaDu cells. G Number of DEED-amplifying complete encoding genes and corresponding encoding genes in FaDu/DDP cells and FaDu cells. H Venn diagram shows the significant overlapping genes between the complete encoding genes carried by DEEDs and DEGs. I EccDNA counts per gene relative to the average transcription level of FaDu/DDP cells and FaDu cells. J Relative mRNA expression (z scores) of TNFRSF9 between FaDu/DDP cells and FaDu cells. K Relative eccDNA expression (counts) of [TNFRSF9circle exon 1-9] between FaDu/DDP cells and FaDu cells; *p < 0.05.