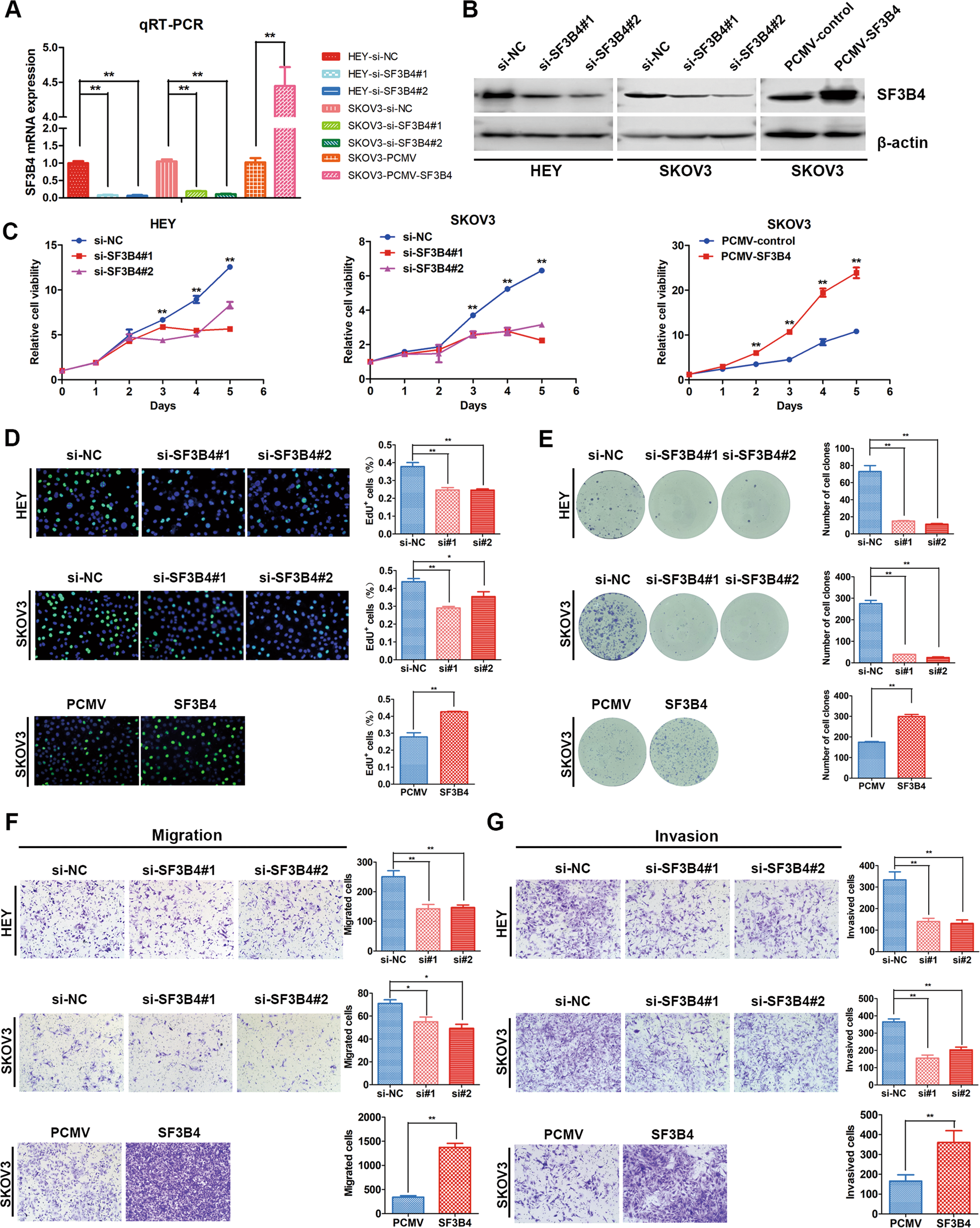
Fig. 2: SF3B4 promotes proliferation, migration and invasion of ovarian cancer cells.
From: SF3B4 promotes ovarian cancer progression by regulating alternative splicing of RAD52

A, B SF3B4 knockdown and overexpression efficiency was confirmed by qRT-PCR (n = 3 biologically independent samples) and western blotting. C Growth curve showed the growth of ovarian cancer cells upon SF3B4 knockdown and overexpression (n = 3 biologically independent samples). D EdU assay showed the proliferation ability of ovarian cancer cells after SF3B4 knockdown and overexpression (n = 3 biologically independent samples). E The effect of SF3B4 on colony formation in ovarian cancer cells (n = 3 biologically independent samples). F, G In HEY and SKOV3 cells, up and downregulation of SF3B4 affected migration and invasion capacity (n = 3 biologically independent samples). P-value was obtained by Unpaired t-test. Results represent the mean ± SD of three independent experiments. *P < 0.05, **P < 0.01.