Correction to: Cell Death and Disease https://doi.org/10.1038/s41419-021-04103-x, published online 03 September 2021
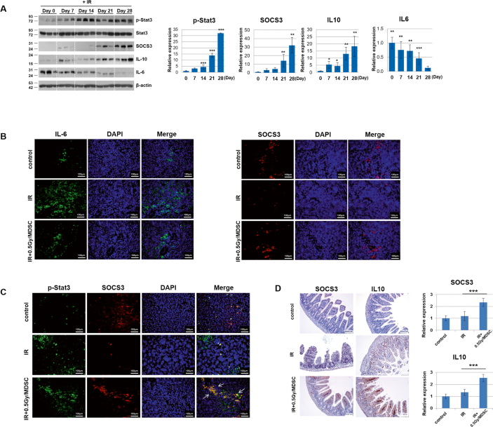
The original version of this article unfortunately contained an error in figure 5d. The authors apologize for the error. The amended figure can be found below. The original article has been corrected.

Author information
Authors and Affiliations
Corresponding author
Additional information
The article to which this update relates has been retracted. Please see the retraction notice for more detail: https://doi.org/10.1038/s41419-022-05295-6
Rights and permissions
Open Access This article is licensed under a Creative Commons Attribution 4.0 International License, which permits use, sharing, adaptation, distribution and reproduction in any medium or format, as long as you give appropriate credit to the original author(s) and the source, provide a link to the Creative Commons license, and indicate if changes were made. The images or other third party material in this article are included in the article’s Creative Commons license, unless indicated otherwise in a credit line to the material. If material is not included in the article’s Creative Commons license and your intended use is not permitted by statutory regulation or exceeds the permitted use, you will need to obtain permission directly from the copyright holder. To view a copy of this license, visit http://creativecommons.org/licenses/by/4.0/.
About this article
Cite this article
Choi, Y.Y., Seong, K.M., Lee, H.J. et al. Correction: Expansion of monocytic myeloid-derived suppressor cells ameliorated intestinal inflammatory response by radiation through SOCS3 expression. Cell Death Dis 13, 186 (2022). https://doi.org/10.1038/s41419-022-04643-w
Published:
Version of record:
DOI: https://doi.org/10.1038/s41419-022-04643-w