Fig. 5: siADF/CFL1 rescue lncRNA CRYBG3-caused YAP/TAZ inhibition.
From: Ionizing radiation-induced long noncoding RNA CRYBG3 regulates YAP/TAZ through mechanotransduction

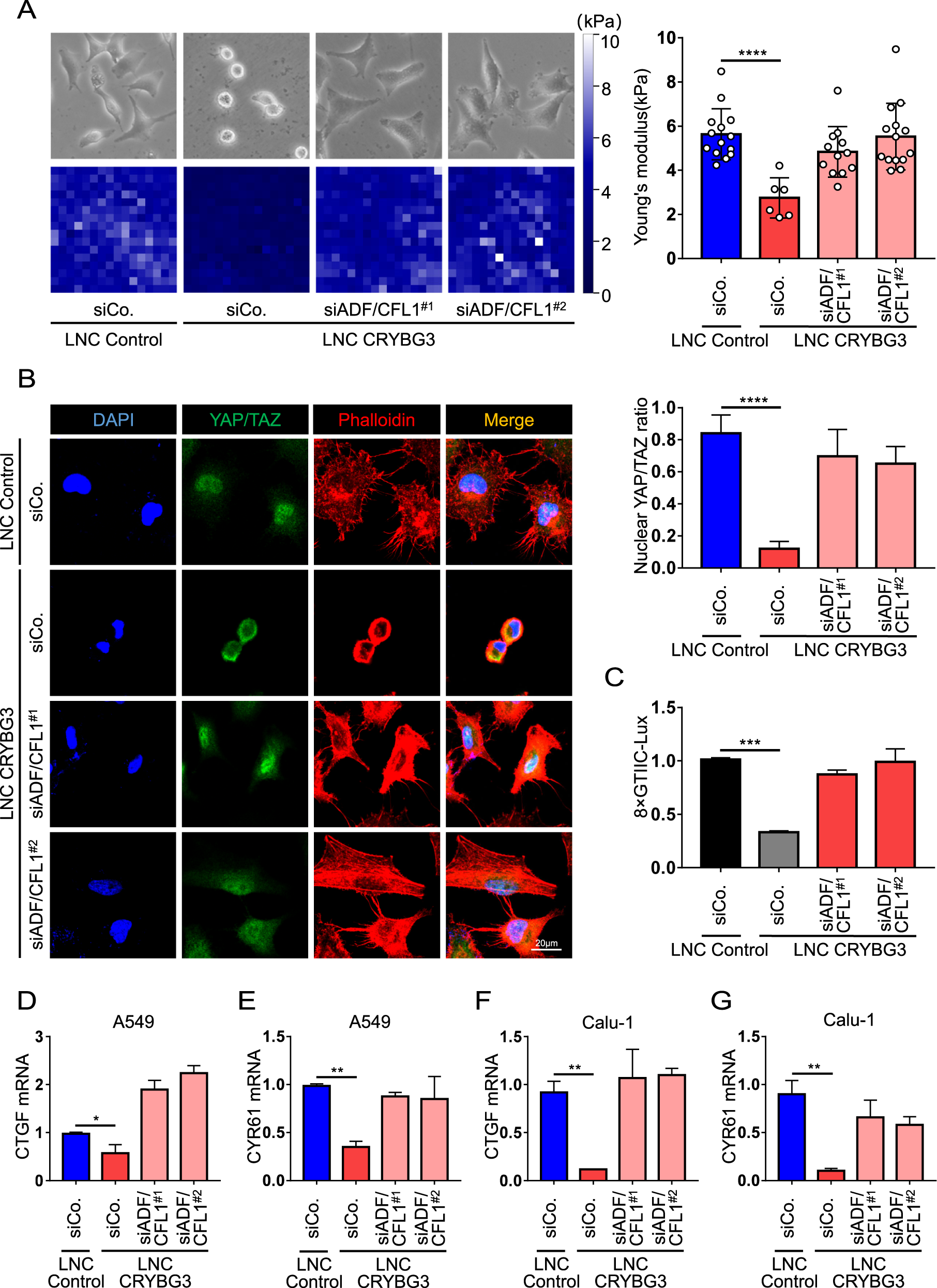
A Representative bright-field and stiffness-map images in cell-overexpressed lncRNA control (LNC Control) or lncRNA CRYBG3 (LNC CRYBG3) after treatment with the indicated siRNA. The right panels were the quantification of average Young’s modulus. B Representative immunofluorescence images (left) of YAP/TAZ (green) and phalloidin (red) staining and quantifications of YAP/TAZ localization (right). Scale bars, 20 μm. C Luciferase assays in cells transfected with 8 × GTIIC-Lux reporter and treated as indicated. D, E, F, and G qRT-PCRs assessing the expression levels of the YAP/TAZ endogenous targets CTGF and CYR61 in A549 and calu-1 cells as indicated treatments. All the experiments are repeated three independent times and data are presented as mean ± s.d. P-values were calculated by unpaired Student’s t-test. *p < 0.05; **p < 0.01; ****p < 0.0001.