Fig. 6: LncRNA CRYBG3 regulates YAP/TAZ activity by LATS1/2 kinase.
From: Ionizing radiation-induced long noncoding RNA CRYBG3 regulates YAP/TAZ through mechanotransduction

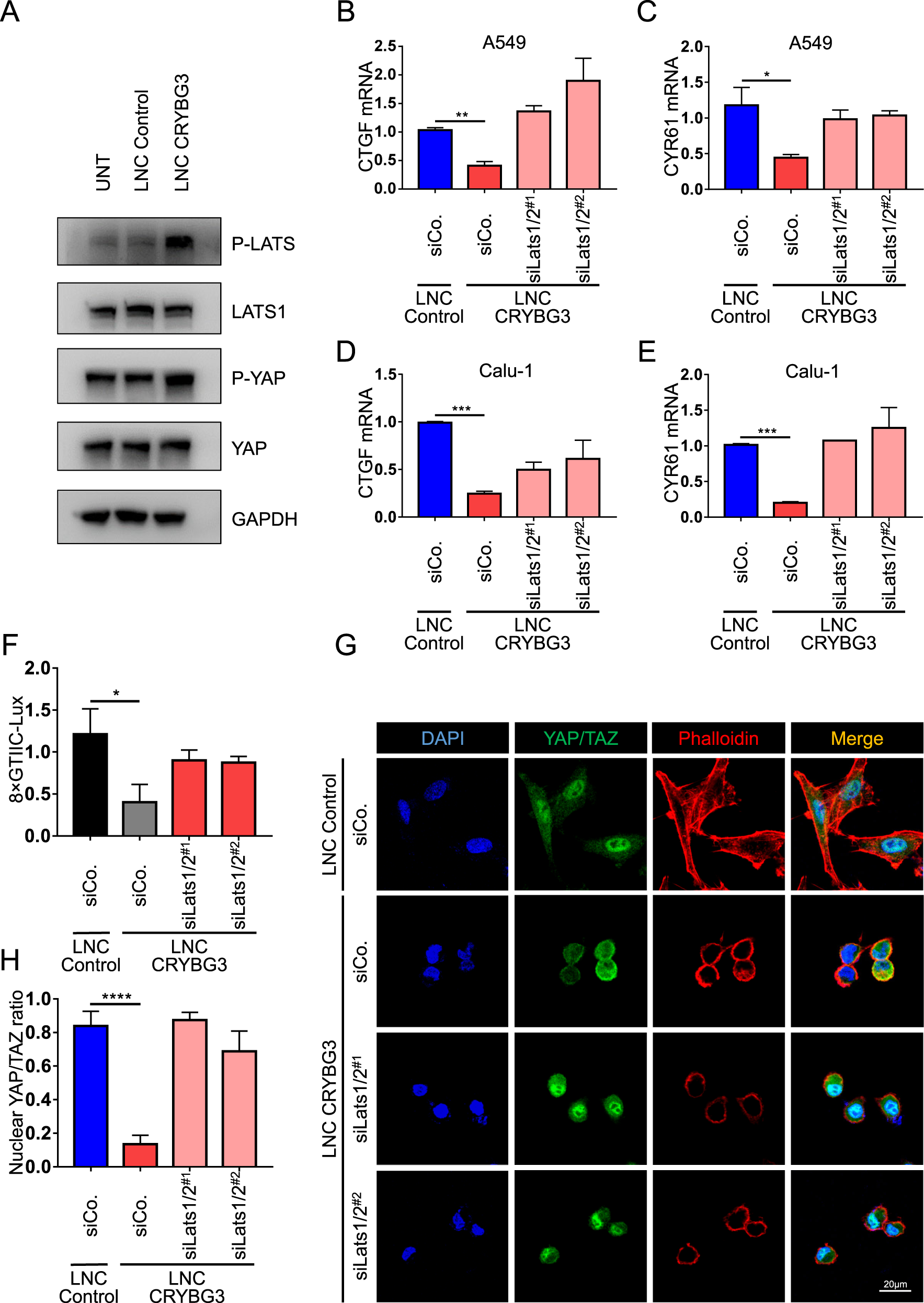
A Western blot analysis of indicated proteins in A549 cells transfected with lncRNA control (LNC Control) or lncRNA CRYBG3 (LNC CRYBG3). B, C, D, and E qRT-PCRs assessing the expression levels of the YAP/TAZ endogenous targets CTGF and CYR61 in A549- and Calu-1 cell-overexpressed lncRNA Control or lncRNA CRYBG3 after treatment with the indicated siRNA. F Luciferase assays in Calu-1 cells transfected with 8 × GTIIC-Lux reporter and treated as indicated. G Representative immunofluorescence images of YAP/TAZ (green) and phalloidin (red). Scale bars, 20 μm. H Quantifications of YAP/TAZ localization in A549 cells as indicated treatments. All the experiments are repeated three independent times and data are presented as mean ± s.d. P-values were calculated by unpaired Student’s t-test. *p < 0.05; **p < 0.01; ***p < 0.001; ****p < 0.0001.