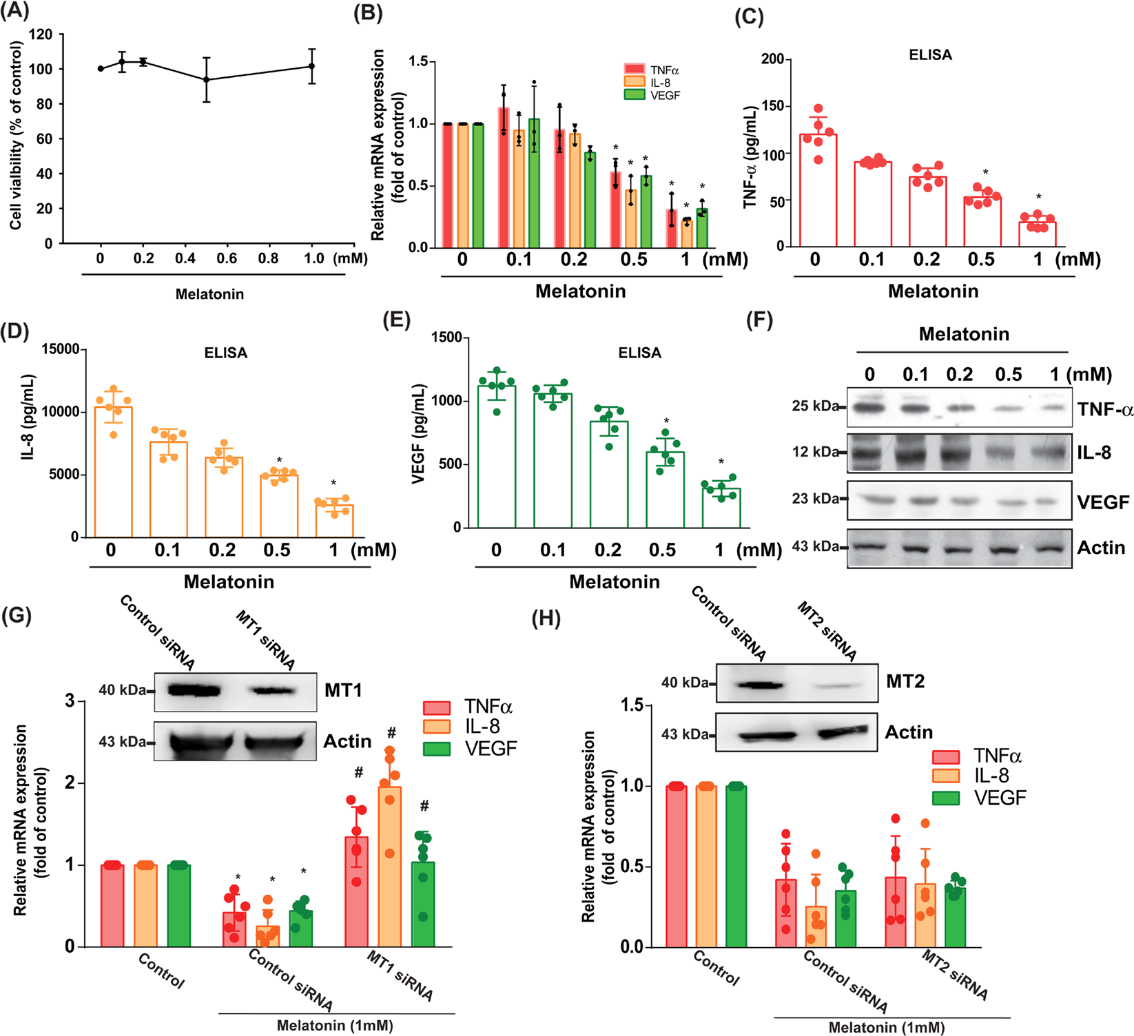
Fig. 2: The MT1 receptor is essential for the inhibitory effects of melatonin upon proinflammatory factor expression in human OASFs.

A OASFs were incubated with different concentrations of melatonin for 24 h and the MTT assay measured cell viability. B–F OASFs were treated with 0–1 mM of melatonin for 24 h. qPCR (n = 3), ELISA (n = 6) and western blot (n = 3) assays quantified TNF-α, IL-8, and VEGF transcription and translation levels. G, H OASFs were transfected with MT1 or MT2 siRNAs (n = 6) for 24 h, then treated with melatonin 1 mM. TNF-α, IL-8, and VEGF mRNA production was measured by qPCR. Error bars indicate means ± S.D. *p < 0.05.