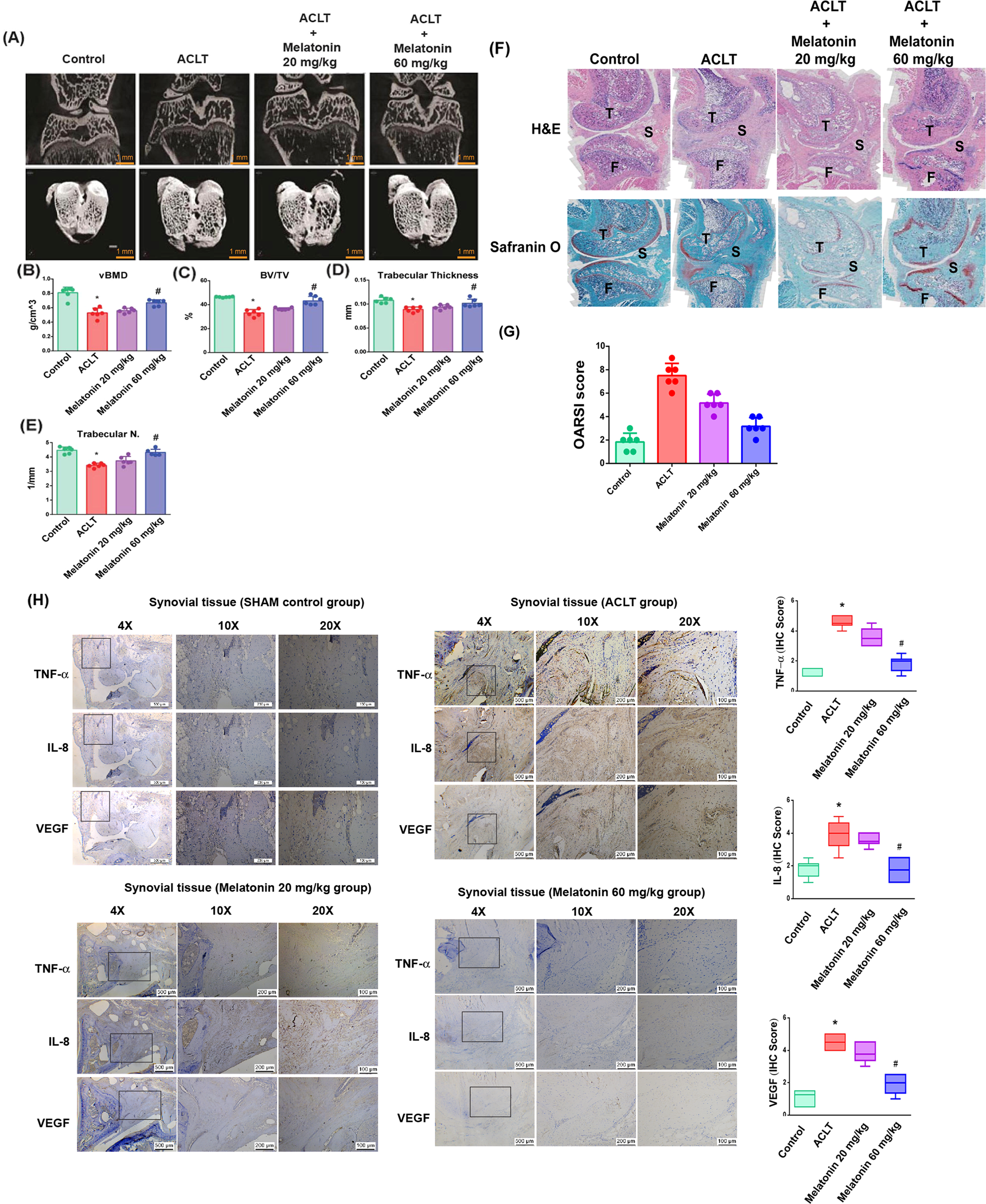
Fig. 5: Melatonin ameliorated synovium inflammation and cartilage degradation in the ACLT OA animal model.

A Photomicrographs of a control knee, ACLT knee, and melatonin-treated knee, with coronal and transverse views from micro-CT imaging (n = 6). B–E Graphic illustrations of vBMD, bone volume, trabecular bone thickness, and trabecular numbers in the different study groups. F, G Histological sections from knees (n = 6) stained with H&E and Safranin-O and associated OARSI scores (S synovium, T tibial, F femoral). H IHC staining images from each group showing low- to high-power fields of view for synovial tissue from the same position of joint and quantification of IHC scores. *p < 0.05 versus the control group; #p < 0.05 versus the ACLT-only group.