Fig. 5: Plasma-activated medium suppresses tumor growth by regulating ferroptosis.
From: Plasma-activated medium induces ferroptosis by depleting FSP1 in human lung cancer cells

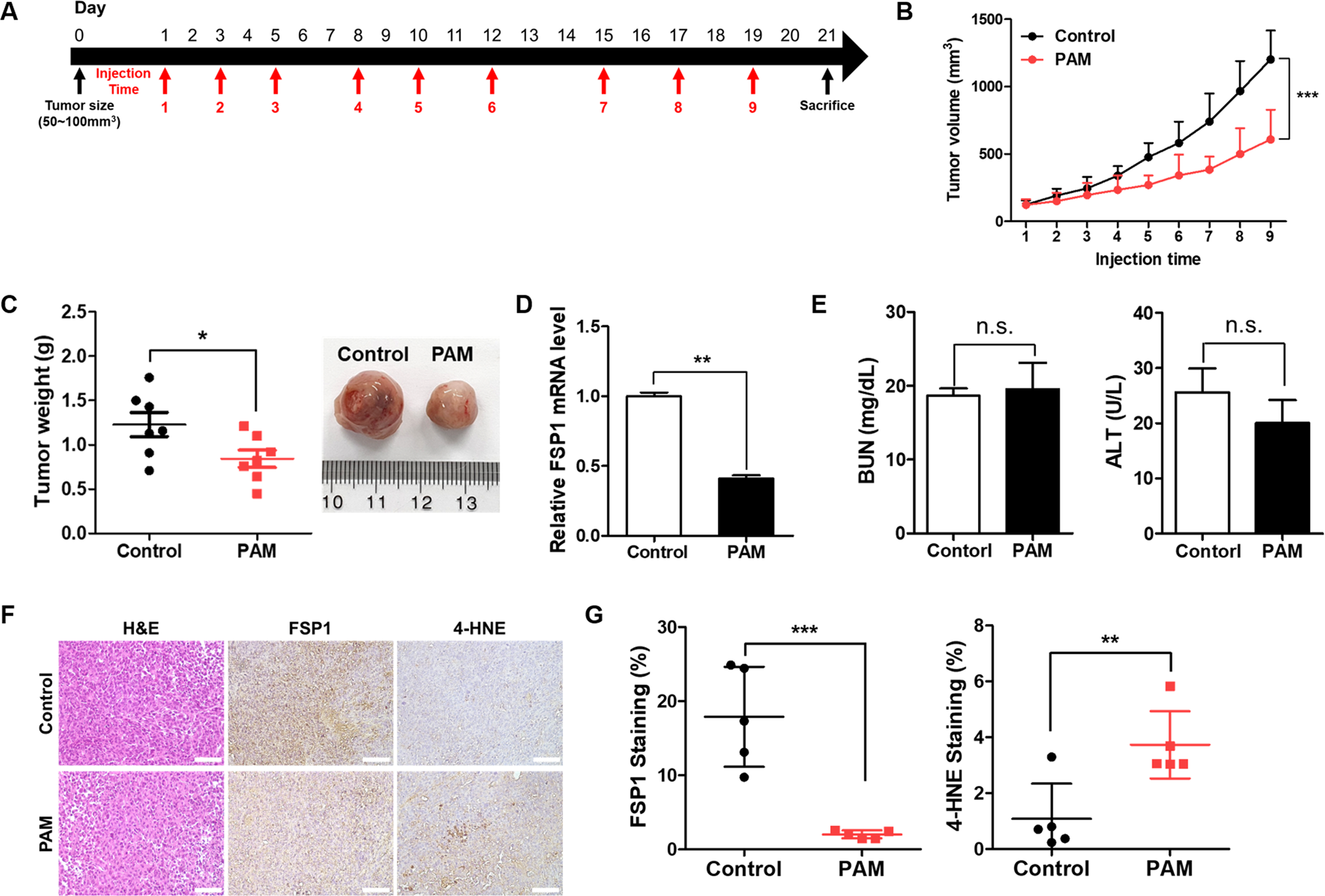
The plasma exposure conditions were 1.9 standard liter per minute (SLM), 7 W input power and 180 sec. A Mouse treatment schedule. B Tumor volumes were determined at injection time points before PAM treatment. Data represent the mean ± SD from seven independent experiments (***p < 0.001, as determined by t test). C Tumor weights were measured after the tumors were dissected. Data represent the mean ± SD from seven independent experiments (*p < 0.01, as determined by t test). D The mRNA levels of FSP1 were measured by qRT-PCR. Data represent the mean ± SD from three independent experiments (*p < 0.05, **p < 0.01 and ***p < 0.001, as determined by t test). E BUN and ALT were analyzed and compared between the control and PAM treatment groups. Data represent the mean ± SD from five independent experiments (n.s.; not significant, as determined by t test). F Tumor tissue sections were stained with hematoxylin-eosin (H&E) and immunohistochemical staining (FSP1 and 4-HNE). Representative images of stained tumor tissue. Scale bar = 100 μm. G Immunochemistry scoring of FSP1 and 4-HNE staining. Data represent the mean ± SD from five independent experiments (**p < 0.01 and ***p < 0.001, as determined by t test).