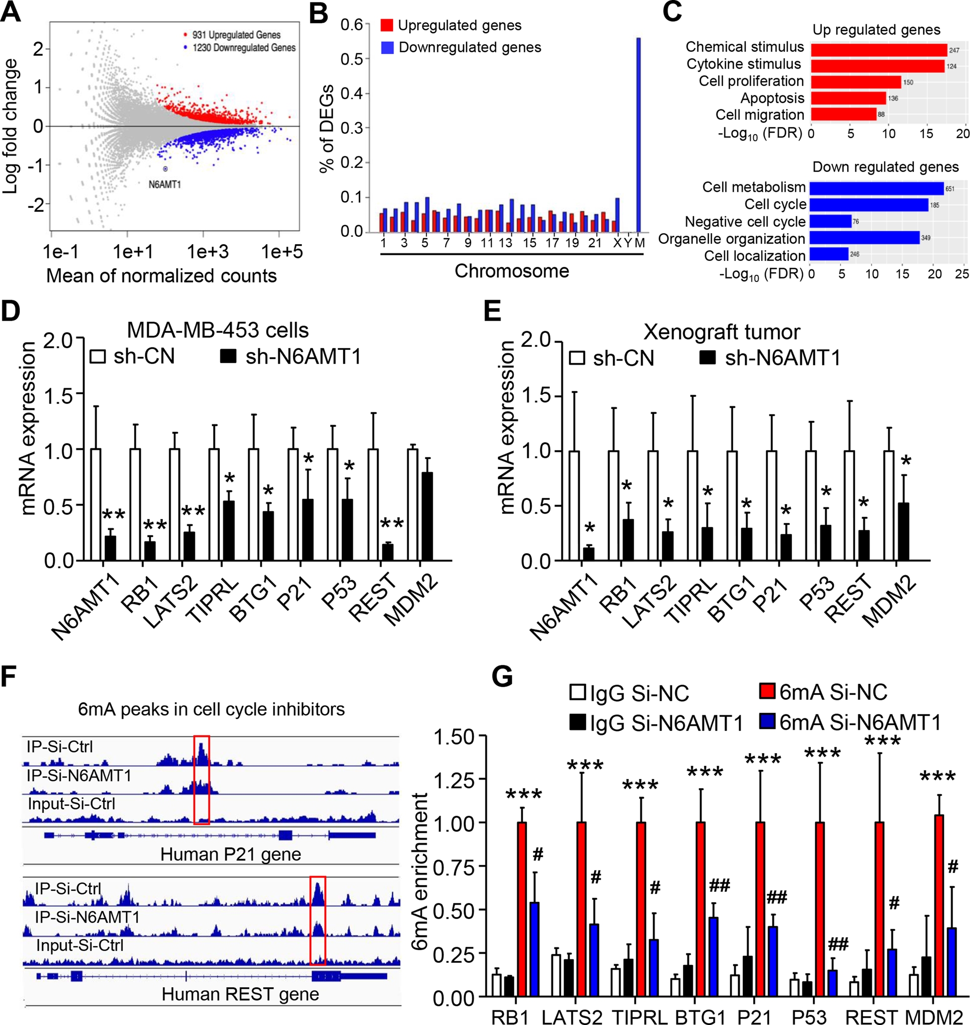
Fig. 5: Negative regulators of the cell cycle are targets of N6AMT1 in BC cells.

A MA (M, log-ratio; A, mean average) plot of differentially expressed genes (DEGs) following N6AMT1 knockdown in MDA-MB-453 cells. B Distribution of DEGs across all chromosomes. C Bar plots displaying functional enrichment of DEGs following N6AMT1 knockdown. D, E qRT-PCR verification of decreased cell cycle inhibitors in N6AMT1-silenced MDA-MB-453 cells and the xenograft. *p < 0.05 by the unpaired two-tailed Student’s t-test. F IGV shows the decrease of piled 6 mA reads of cell cycle inhibitor genes from 6mA-IP-seq in MDA-MB-453 cells by N6AMT1 knockdown. The thinnest blue lines are the introns. The medium and thickest thickness segments are untranslated and translated exons, respectively. G 6mA-IP-qPCR assay indicates that silencing N6AMT1 reduced 6mA enrichment. ***P < 0.0001 vs. IgG si-CN. #P < 0.05 vs. 6mA si-CN by one-way ANOVA followed by the Bonferroni test. Data are expressed as mean ± standard deviation.