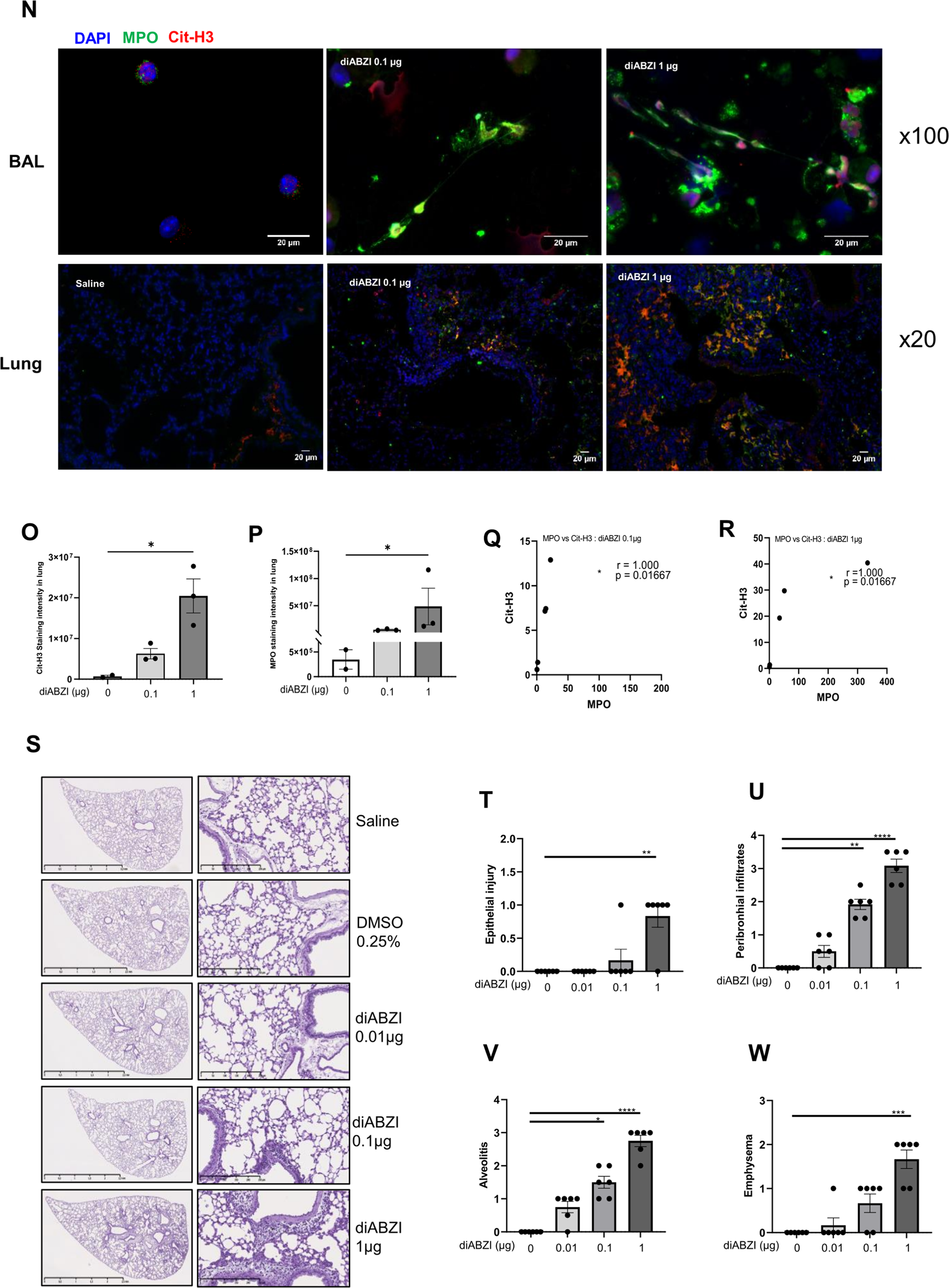
Fig. 4: STING agonist diABZI triggers neutrophilic airway inflammation.
From: STING agonist diABZI induces PANoptosis and DNA mediated acute respiratory distress syndrome (ARDS)


A STING agonist diABZI (0.01, 0.1, or 1 µg, i.t.) DMSO (0.25%) vehicle or saline were administered daily in WT mice for 3 consecutive days and parameters were analyzed on day 4. B Concentration of CXCL1/KC in the bronchoalveolar lavage fluid (BALF) determined by ELISA. C Neutrophils counts in BAL. D Concentration of myeloperoxidase (MPO) in BALF determined by ELISA. E Concentration of proteins in BALF. F Concentration of extracellular dsDNA in the acellular fractions of BAL. G, H Mitochondrial DNA (mtDNA) (G) and nuclear DNA (nDNA) (H) in the BALF after diABZI or cGAMP administration. I–M IFNα (I) and IFNβ (J) determined by multiplex immunoassay, and CXCL10 (K), IL-6 (L), and TNFα (M) quantified by ELISA in the BALF. N Visualization of NETs in BAL and lung with the staining of DNA dye DAPI (cyan), MPO (green), and citrullinated Histone 3 (red). Bars, 20 µm. O, P Quantification of Cit-H3 staining intensity (O) and MPO staining intensity (P) in the lung. Q, R Correlation between MPO and Cit-H3 after diABZI administration at 0.1 µg (Q) and 1 µg (R). S–W Lung tissue histology PAS staining (S), with pathology scoring of the presence of epithelial injury (T), peribronchial infiltration of inflammatory cells (U), alveolitis (V), and emphysema (W). Bars, left panels: 2.5 mm, right panels: 250 µm. Graph data were presented as mean ± SEM with n = 5–6 mice per group. Each point represents an individual mouse. *p < 0.05, **p < 0.01, ***p < 0.001, ****p < 0.0001 (Nonparametric Kruskal–Wallis with Dunn post test).