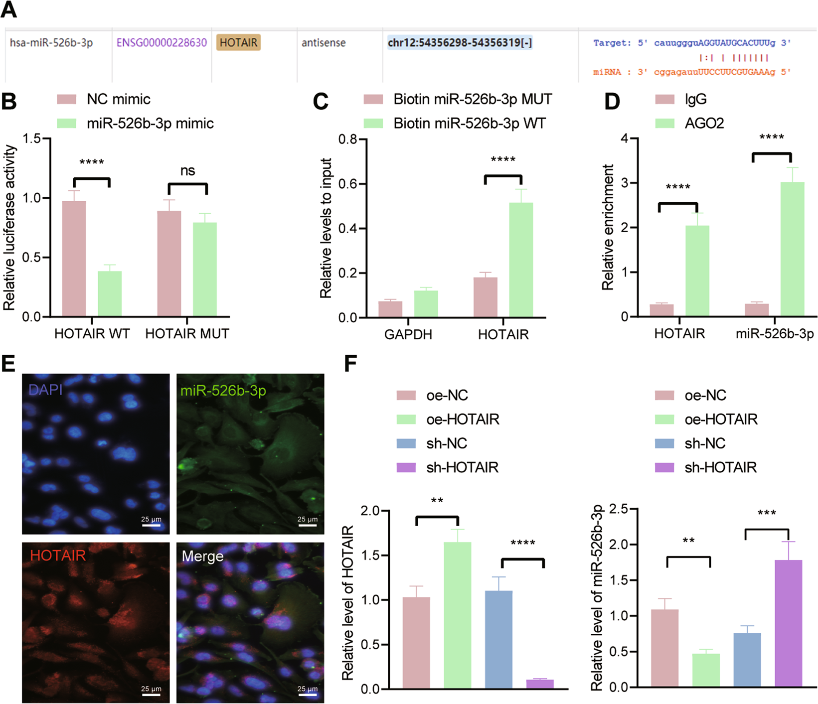
Fig. 3: HOTAIR competitively binds to miR-526b-3p in U251 cells.

A The predicted binding sites between HOTAIR and miR-526b-3p by the starBase database. B Binding between miR-526b-3p and HOTAIR confirmed by dual-luciferase reporter assay. C Enrichment of HOTAIR in U251 cells transfected with Bio-miR-526b-3p-WT or Bio-miR-526b-3p-MUT assessed by RNA pull-down assay. D Binding between HOTAIR and miR-526b-3p analyzed by RIP assay. E FISH analysis of subcellular localization of HOTAIR and miR-526b-3p in U251 cells. F RT-qPCR detection of miR-526b-3p expression in U251 cells treated oe-HOTAIR or sh-HOTAIR. **p < 0.01, ***p < 0.001 or ****p < 0.0001. ns indicates no significant difference between the two groups. Each experiment was repeated three times independently.