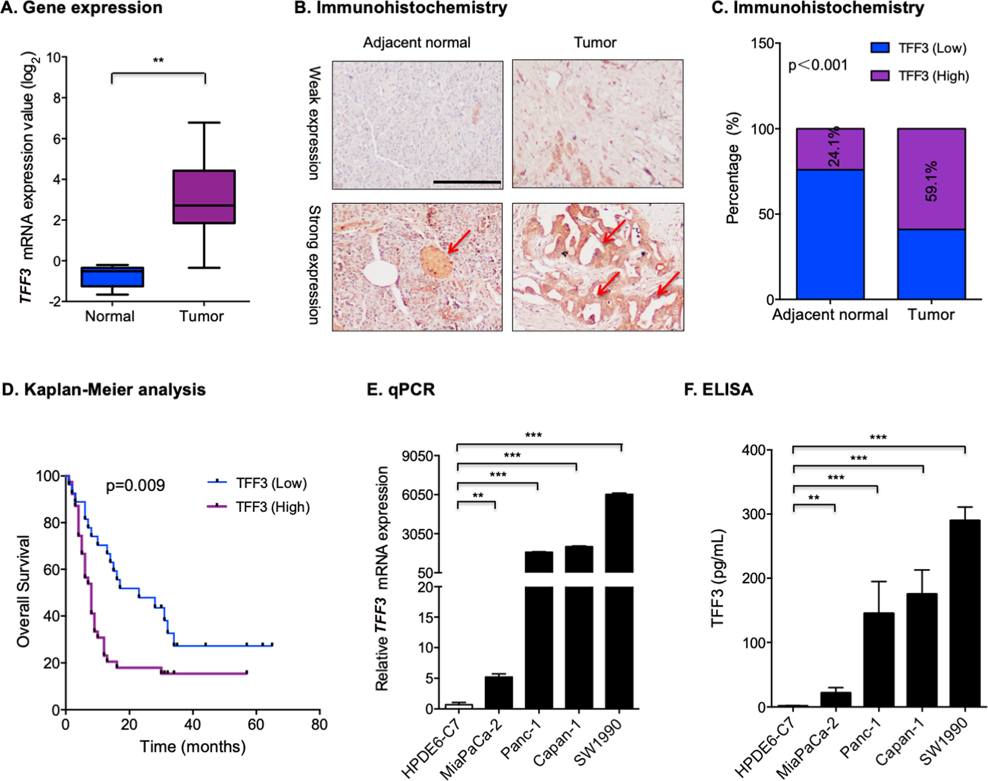
Fig. 1: TFF3 expression was increased in PDAC.

A Transcriptomic analysis of TFF3 via a publicly available database (Oncomine). Data represent means ± SD. *P < 0.05, **P < 0.01, and ***P < 0.001. B IHC analysis for TFF3 protein expression in PDAC and normal tissues. Representative IHC images of TFF3 expression in adjacent normal and tumor tissues are shown. Scale bar, 20 μm. C The percentage of high versus low expression of TFF3 in the adjacent normal and tumor tissues. D Kaplan–Meier analysis of overall survival in PDAC stratified according to TFF3 low or high expression in PDAC tissues. E qPCR analysis for TFF3 mRNA expression levels in human normal and PDAC cell lines. F ELISA analysis of extracellular TFF3 protein levels in human normal and PDAC cell lines.