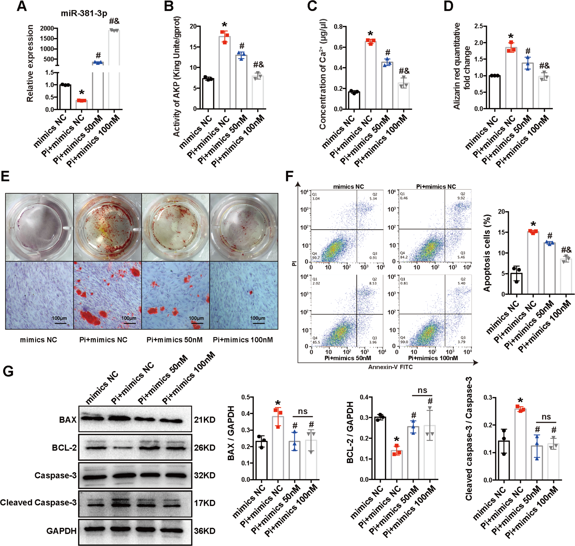
Fig. 3: Effects of miR-381-3p on VC and apoptosis in HA-VSMCs.

A The expression of miR-381-3p in HA-VSMCs was detected by RT-qPCR. B, C AKP activity and Ca2+ content in HA-VSMCs were detected after transfected with miR-381-3p mimics. D, E Mineral deposits in HA-VSMCs were stained by Alizarin Red S after transfected with miR-381-3p mimics (scale bar = 100 μm). F Apoptosis was measured by flow cytometry. G The protein expression of BAX, BCL-2 and cleaved caspase-3 was detected by western blot. *P < 0.05 compared with the mimics NC group; #P < 0.05 compared with the Pi + mimics NC group.