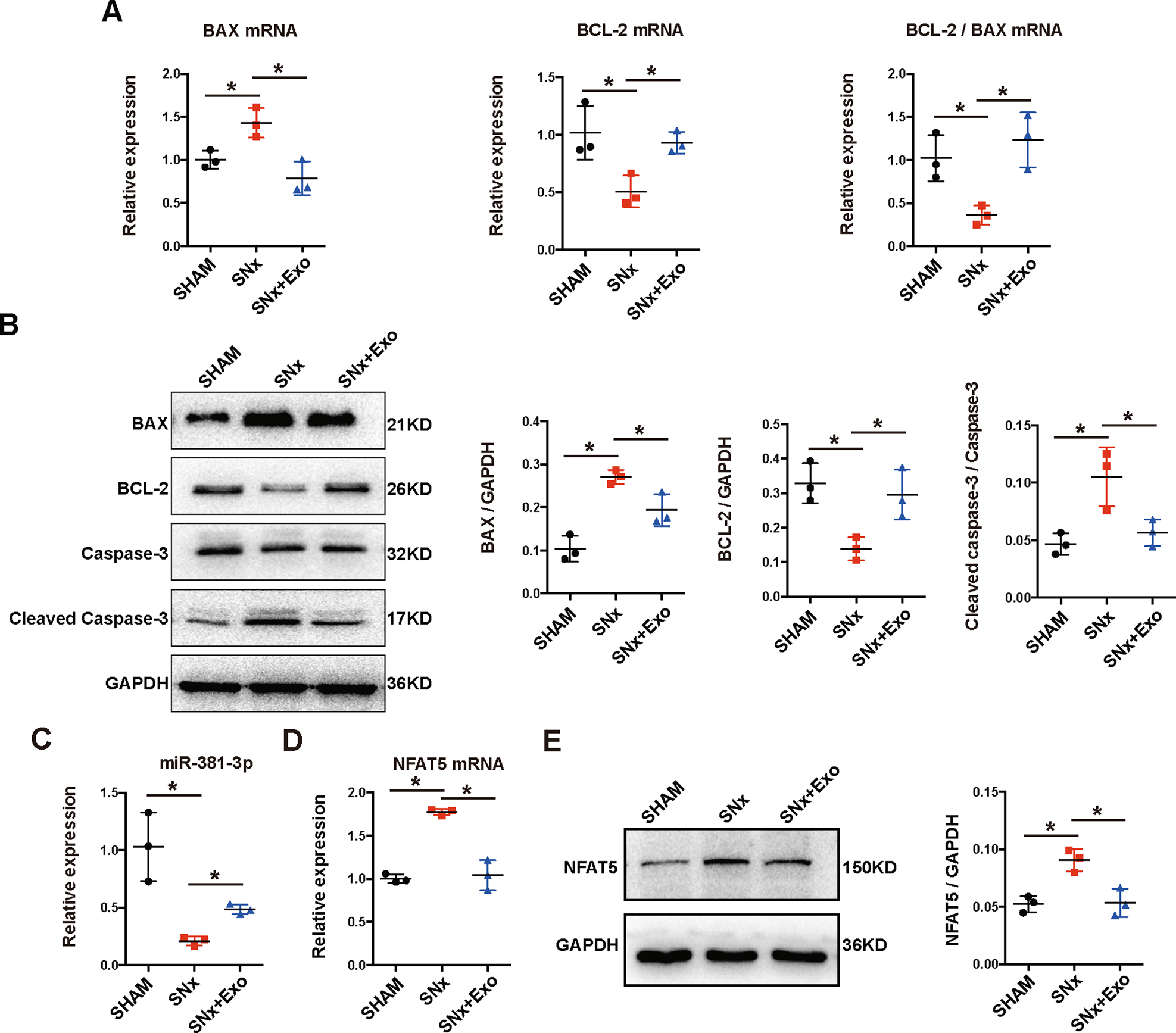
Fig. 7: BMSC-Exo inhibited apoptosis of thoracic aorta in 5/6 SNx rats through regulating miR-381-3p/NFAT5 axis.

A, B The mRNA and protein expression levels of BAX, BCL-2, and cleaved caspase-3 were detected in rats. C Expression of miR-381-3p was detected by RT-qPCR. D, E The protein and mRNA expression levels of NFAT5 were detected in rats. *P < 0.05.