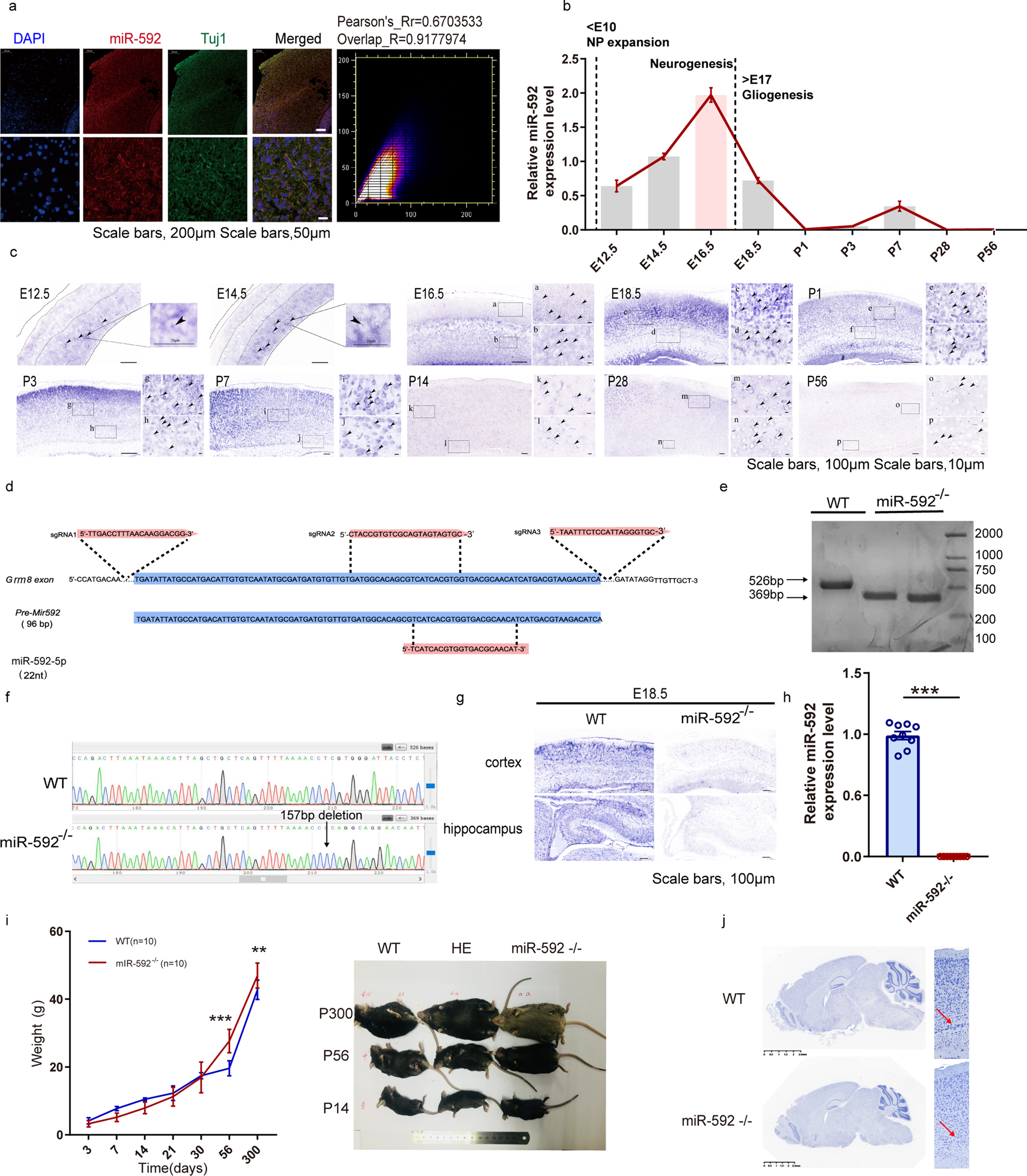
Fig. 1: Expression pattern of miR-592 indicated an important role in brain development.

a Distribution of miR-592 in mature neurons in cortical slices of 8-week-old WT mice as revealed by co-immunofluorescence experiments with an antibody against Tuj1 (green) and FISH of miR-592 (red). The amplification images are shown at the bottom of each group. Scale bars = 200 μm (upper), 50 μm (lower). Experiments were carried out using three biological replicates. Each sample was observed in three fields of view. b RT-PCR analysis of miR-592 expression in the developing cerebral cortex. The data are presented as the fold change compared with the expression level at E14.5. All data are presented as mean ± S.E.M. Experiments were repeated nine times (three biological and three analytical repeats). c Distribution of miR-592 in sagittal sections of the developing cerebral cortex at E12.5 to P56. ISH experiments were carried out using three biological replicates. Each sample was observed in three fields of view. d Illustration of the sgRNAs designed for miR-592−/− mice. The arrows mark the sgRNA-targeting sequences. e, f Genotyping (e) and Sanger-sequencing analysis (f) of miR-592−/− mice. The expected fragment sizes were as follows: WT, 526 bp; miR-592−/− mice, 369 bp. g, h In situ hybridization (g) and RT-PCR (h) showing effective knockdown of miR-592. All data are presented as mean ± S.E.M. ***p < 0.001 (unpaired two-tailed t test). Experiments were carried out using three biological replicates. Each sample was observed in three fields of view or three analytical repeats. i Body weight changes over time (days). All data are presented as mean ± S.D. **p < 0.01, ***p < 0.001 (Student’s t test). Experiments were carried out using ten biological replicates. j Nissl staining showings evidence of cortical developmental malformations. Experiments were carried out using three biological replicates. Each sample was observed in three fields of view.