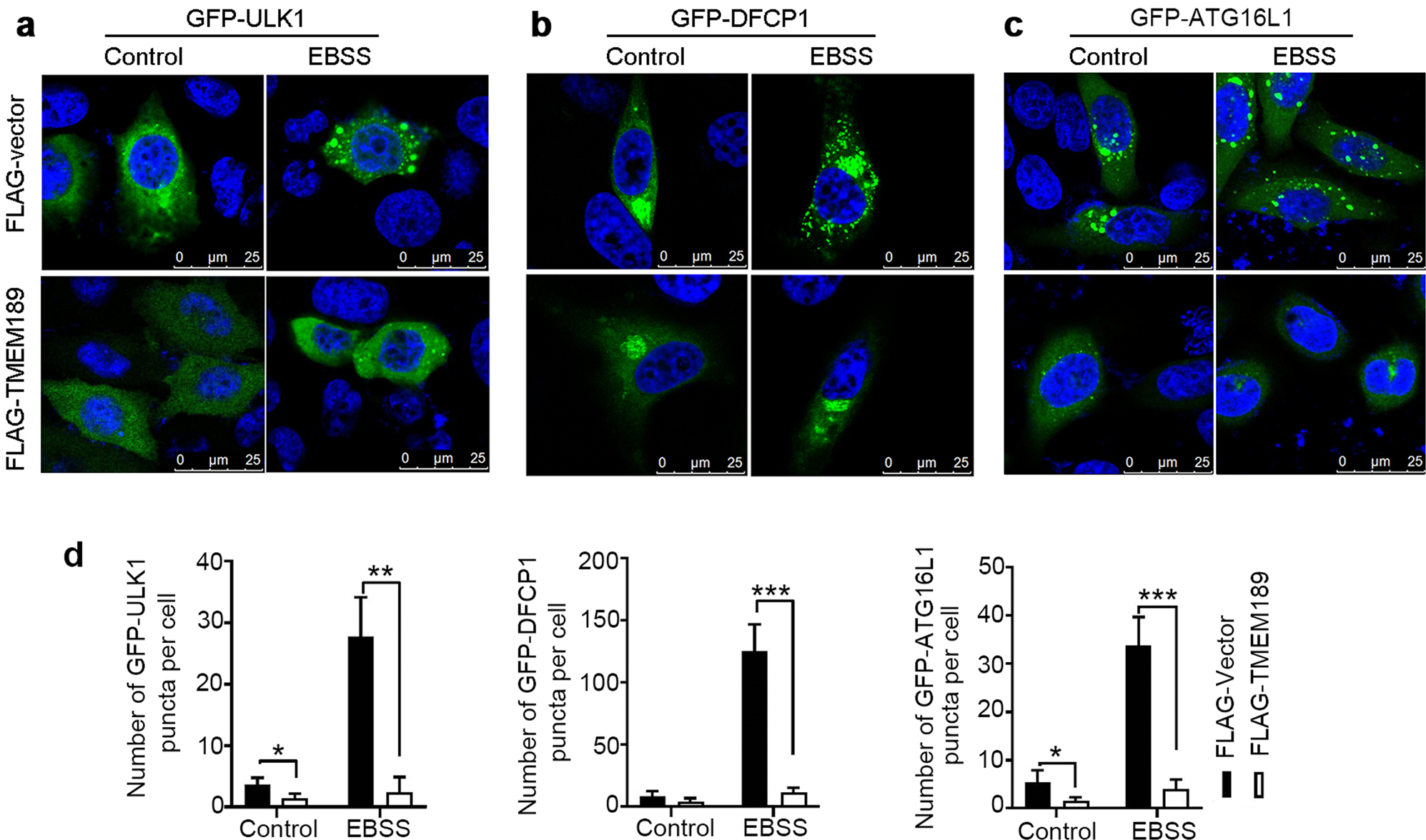
Fig. 2: Overexpression of TMEM189 inhibits the formation of autophagosome.
From: TMEM189 negatively regulates the stability of ULK1 protein and cell autophagy

HeLa cells were cotransfected with indicated plasmids for 24 h, then incubated with EBSS for 1 h. The dot distribution of GFP-ULK1 (a), GFP-DFCP1 (b) and GFP-ATG16L1 (c) was observed by confocal microscopy. d Quantification of puncta per cell was counted. Data are means ± SD of at least 50 cells. *P < 0.05, **P < 0.01, ***P < 0.001.