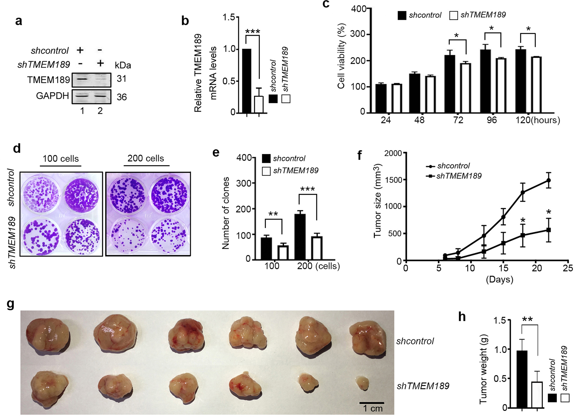
Fig. 6: Deletion of TMEM189 inhibits the growth of BGC823 cells.
From: TMEM189 negatively regulates the stability of ULK1 protein and cell autophagy

a, b The levels of TMEM189 were detected by western blotting and qRT-PCR in stable shcontrol- or shRNF115-expressing BGC823 cells. c The stable shcontrol- or shRNF115-expressing BGC823 cells were seeded in 96-well plates (3 × 103 cells/well; five replicates), serum starved for 18 h and then pulsed with 10% FBS for indicated time. Cell viability was detected. Data are means ± SD of results from three independent experiments. d Representative images of colony formation by indicated cells. e Number of clones counted in three independent experiments. f The stable shcontrol- or shRNF115-expressing BGC823 cells were injected subcutaneously in BALB/c nude mice (4 × 106 cells/mouse, n = 6), the tumor growth curves were presented in figure. g, h At 22 days after inoculation, the mice were killed, and the excised xenograft tumors were imaged and weighed. *P < 0.05, **P < 0.01, ***P < 0.001.