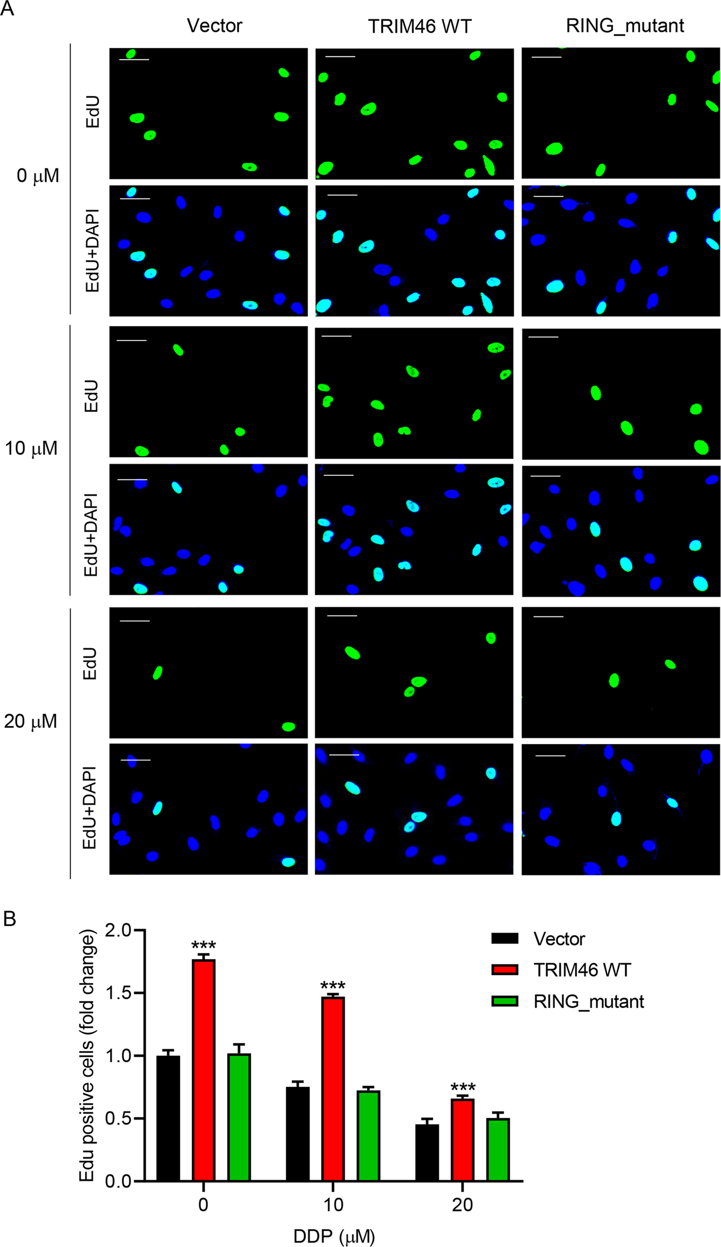
Fig. 3: TRIM46 overexpression increased cell proliferation and DDP resistance of LUAD cells.

A549 cells were transfected with WT-TRIM46, RING-mutant TRIM46, or Vector and treated by DDP (0, 10, or 20 μM). A A549 cell proliferation measured by EdU staining (scale bar: 50 μm). B Statistical analysis of EdU positive A549 cells. Results were presented as the mean ± standard error (n = 3). Independent experiments were repeated three times. ***P < 0.001 vs Vector.